万科等多个知名房企在内 渭南市本级收回收购滨水西区等8宗存量闲置土地价格的公示
搜狐焦点渭南站 2025-04-10 22:29:06
用手机看
扫描到手机,新闻随时看
扫一扫,用手机看文章
更加方便分享给朋友
万科等多个知名房企在内 渭南市本级收回收购滨水西区等8宗存量闲置土地价格的公示
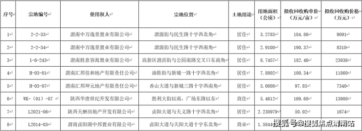
搜狐焦点渭南站收录,渭南市本级收回收购滨水西区等8宗存量闲置土地价格的公示。其中不乏渭南万科、汇邦地产等知名房企地块。
根据自然资源部《关于运用地方政府专项债券资金收回收购存量闲置土地的通知》(自然资发〔2024〕242号)相关规定,我市2025年拟收回收购滨水西区等8宗存量闲置土地,现就拟收回收购土地价格公示如下:

联系人:弥先生
联系电话:0913-2197013
声明:本文由入驻焦点开放平台的作者撰写,除焦点官方账号外,观点仅代表作者本人,不代表焦点立场。
