2024年房地产开发企业信用状况白皮书发布
扫描到手机,新闻随时看
扫一扫,用手机看文章
更加方便分享给朋友
报告全文下载:《2024年房地产开发企业信用状况白皮书》
中房网讯 近日,中房网信用房地产研究团队发布了《2024年房地产开发企业信用状况白皮书》。该报告是依托中房网房地产开发企业信用信息平台(以下简称“房地产信用平台”)大数据,进而发布的年度行业信用状况监测报告。旨在通过平台及时反映行业信用数据和信息,促进行业信用建设体系建设和发展。
近八成开发企业信用情况良好
白皮书显示,截至2024年12月31日,房地产信用平台收录了全国具有房地产开发资质的开发企业共140086家。其中,发生不良信用信息的房地产开发企业共计32549家,守信房地产开发企业数量为107537家,守信企业占全部开发企业的比例约为76.76%。
从发生不良信用信息的房地产开发企业所在区域看,河南、广东和江苏涉及不良信用信息的开发企业数量居前,分别有3517家、3031家和2129家,而这也与当地企业的数量总数基本呈正相关。

从注册年份来看,2024年发生不良信用信息的开发企业中,注册时间主要集中在2006年-2020年,占比达78.45%,约25536家开发企业;其次是2001年-2005年之间注册的开发企业,占比为10.34%,有3366家开发企业。

从注册资本来看,2024年发生不良信用信息的开发企业,其注册资本主要集中在1000万元-5000万元(不含)之间,占比达到49.14%,约15778家;其次是注册资本在1亿元-10亿元(不含)以内的企业,占比18.90%,约6069家。

失信被执行人、行政处罚、严重违法失信企业数量下降
白皮书显示,房地产信用平台2024年共收录全国房地产开发企业各类不良信用信息共计34万余条。其中,欠税案例占比最高,达到全部不良信用信息的85.95%,共约29.39万条案例;其次是失信被执行人,共约3.2万条案例,占比达到9.53%。此两种失信类型构成了房地产开发企业不良信用信息的绝对“主力”,二者合计占比高达95.48%。不过,需要说明的是,欠税信息的上升,与相关部门的披露时间、查处及追溯力度有一定关系。

具体来看,在欠税方面,2024年全国共计17411家开发企业被公布出现欠税情况,约占全部开发企业的12.42%,被公布欠税企业数量同比2023年增长20.29%,被公布欠税案例共293908条,同比增长47.03%。从欠税总金额来看,2024年开发企业被公布的欠税总金额达6782.86亿元。从具体欠税的类型来看,城市维护建设税、土地增值税、增值税、城镇土地使用税、印花税是主要的欠税类型。其中,广东、浙江和江苏3个省份的开发企业被查处的欠税金额最多,分别为1754.10亿元、893.05亿元和820.92亿元。
失信被执行人方面,2024年全国共计9652家开发企业出现失信被执行人情况,同比2023年减少3.99%,约占全部开发企业的6.89%,共32594条案例。从失信被执行人的原因来看,“有履行能力而拒不履行生效法律文书确定义务”的失信被执行人最多,约占57.62%;其次是“违反财产报告制度”的失信被执行人,约占31.69%。值得注意的是,这些失信被执行案例主要来自有关房屋预售、销售等涉及房屋交易的纠纷。
行政处罚方面,2024年全国被行政处罚的开发企业共6296家,同比2023年减少18.41%,约占全部开发企业的4.49%,共7881条案例。从行政处罚的实施机关来看,城管、市场监督、自然资源部门是主要的处罚实施部门。在所有行政处罚信息中,城管部门处罚的数量占比为18.41%,约1450条;市场监督部门处罚的数量占比为17.87%,约1408条;自然资源部门占比为7.52%,约593条。
经营异常方面,2024年全国房地产开发企业中发生经营异常有6181家,同比2023年增加23.45%,约占全部开发企业的4.41%,共6433条案例。从被列入经营异常的具体原因来看,“未在规定的期限公示年度报告”的占比64.96%,“通过登记的住所或者经营场所无法取得联系”的占比30.20%,“公示企业信息隐瞒真实情况、弄虚作假”的占比2.18%,这三种情况是出现经营异常的主要原因。
严重违法失信方面,2024年全国发生严重违法失信行为的开发企业共计363家,同比2023年减少55.02%,约占全部开发企业的0.26%,共1112条案例。从严重违法失信的列入原因来看,其他有履行能力而拒不履行生效法律文书确定义务是主要类型,占比达到49.37%,约549条;其次是违反财产报告制度,占比为24.55%,约273条;此外,还有被列入经营异常名录届满3年仍未履行相关义务、被执行人无正当理由拒不履行执行和解协议等情形被列入严重违法失信名单的开发企业。
房企债务违约情况有所好转
根据白皮书统计,截止2024年12月31日,2024年全国共有10家房地产债券发行人确认境内信用债券实质违约或触发交叉条款(不包括展期情形),涉及债券17只,比2023年减少58.53%,违约涉及债券余额211.55亿元,比2023年减少40.53%。
其中,荣盛房地产发展股份有限公司境内信用债券违约涉及余额最大,2024年违约涉及债券余额39.43亿元,其次是上海宝龙实业发展(集团)有限公司和远洋控股集团(中国)有限公司,分别是38.48亿元和30亿元。
境外债方面,2024年有8家房地产开发企业出现境外债实质性违约(不包括展期情形),涉及债券21只,比2023年的19家企业43只债券违约减少51.16%;涉及违约金额共计约9.69亿美元,比2023年减少79.64%;涉及债务余额共计104.42亿美元,比2023年减少了38.20%。
其中,境外债券违约涉及债券余额最大的是广州富力地产股份有限公司,其有3只债券违约,涉及债券余额45.27亿美元。
整体来看,2024年房企境内债和境外债违约现象较2023年有所好转。不过,在行业销售端尚未明显持续改善的情况下,房企资金压力仍在,行业风险出清仍在路上。
行业信用体系建设持续大力推进
随着房地产行业进入“新周期”,房企在追求经济效益同时,也注重社会效益的实现,积极承担社会责任已成为房企高质量发展的共同选择。
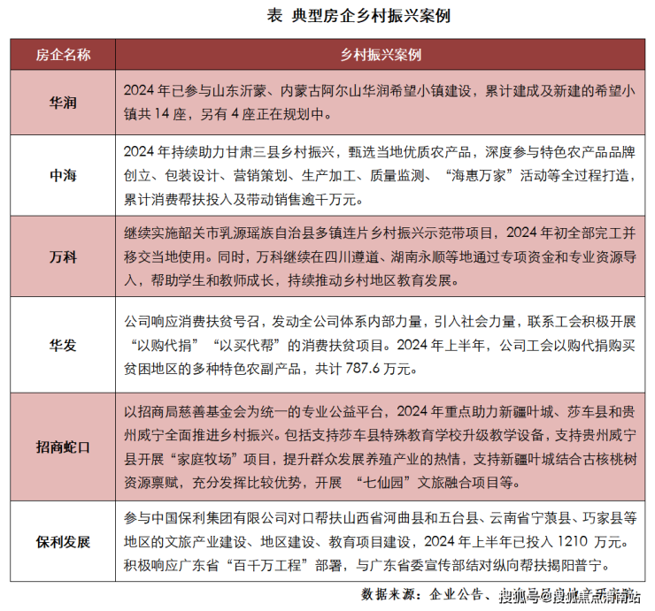
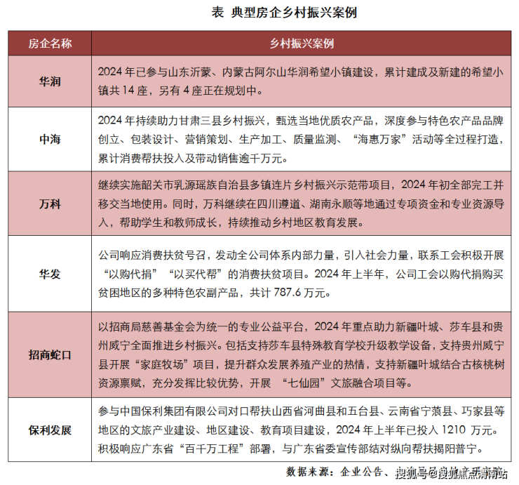
2024年,服务乡村振兴战略是房企履行社会责任的重要内容之一,多家头部房企围绕教育帮扶、消费帮扶、产业帮扶等方向,多措并举推进乡村振兴事业稳健发展。

与此同时,行业信用体系建设方面,整体来看,2024年,国家高度重视房地产行业信用体系建设,从中央到地方,围绕完善和强化这一体系的政策接连出台,为房地产市场稳健有序发展奠定了坚实基础。
在中央层面,国家发展改革委办公厅发布《2024—2025 年社会信用体系建设行动计划》,住房和城乡建设部办公厅印发《住房城乡建设领域公共信用信息目录(2024 年版)》等,从宏观层面为房地产行业信用体系建设指明了方向,提供了顶层设计。
地方政府也紧跟国家战略导向,积极作为。如上海市、山西省、陕西省、山东省、广东省等多地结合本地实际情况,制定并发布社会信用体系建设2024年工作要点,细化落实信用建设任务;北京市颁布《北京市社会组织信用监管办法(试行)》;重庆市出台《重庆市房地产开发行业信用体系建设与管理办法》等。
通过中央引领、地方协同的推进模式,各级政府全方位投入房地产行业信用建设工作中,致力于构建以信用为核心的新型市场监管体系,助力房地产行业实现可持续、高质量发展,为经济社会稳定发展提供有力支撑。
来源:中房网

声明:本文由入驻焦点开放平台的作者撰写,除焦点官方账号外,观点仅代表作者本人,不代表焦点立场。
