北京住房限购政策再调整:八成新房项目将直接受益,沪深会否跟进?
扫描到手机,新闻随时看
扫一扫,用手机看文章
更加方便分享给朋友
北京楼市限购政策再次迎来调整。
8月8日晚,据北京市住房和城乡建设委员会官网,北京市住房和城乡建设委员会、北京住房公积金管理中心联合印发《关于进一步优化调整本市房地产相关政策的通知》(简称《通知》),并自2025年8月9日起施行。
《通知》提出,符合条件的家庭在北京市五环外不再限制购房套数,并从四方面加大了住房公积金支持力度。
进一步优化限购政策,符合条件五环外不限购
《通知》明确符合条件的家庭在北京市五环外不再限制购房套数。
按照新政,符合北京市商品住房购买条件的居民家庭,购买五环外商品住房(含新建商品住房和二手住房)不限套数。即:京籍居民家庭、在北京市连续缴纳社会保险或个人所得税满2年及以上的非京籍居民家庭,购买五环外商品住房不限套数。同时,《通知》明确,对成年单身人士在北京市购买商品住房的,按照居民家庭执行限购政策。
居民家庭购买五环内商品住房的政策不变,京籍居民家庭五环内限购2套,在北京市连续缴纳社会保险或个人所得税满3年及以上的非京籍居民家庭五环内限购1套。
北京链家研究院院长高原指出,此次新政的主要变化是对于已符合北京市限购政策家庭而言,在五环外购置住房不再限制购房套数。值得关注的是,此次政策调整仅解除了五环外购置住房的数量上限,对社保年限等北京市购房的基本门槛未做调整。此外,限购政策不再单独区分单身和已婚人群,成年单身人士和居民家庭执行同样的限购政策。
根据中指研究院监测,今年1-7月,北京新建商品住宅销售套数中,五环外占比超80%,是新房市场的绝对成交主力地区,二手住宅成交套数在五环外占比也超50%,放开符合条件的家庭购房套数限制,让有能力、有意愿、有需要的居民家庭进入市场,在促进市场修复的同时,也可以更好地支持职住平衡。
克而瑞地产研究中心指出,近年来北京五环外新房供应集中,且未来仍为供地主力,限购调整后,部分高库存板块去化压力将有缓解。2024年5月政策调整后,数据显示五环外二手房成交量同比增长33%,预计此次调整之后约80%的新房项目将直接受益,尤其是改善型项目。
二套房公积金贷款最高额度提至100万元
此次新政还叠加公积金政策优化。《通知》从四方面加大了住房公积金支持力度,包括优化首套房认定标准、提高二套房贷款额度、降低二套房贷款首付比例、提高年度缴存公积金可贷额度等,在业内看来,这均有利于降低购房者置业成本和购房门槛,增强购房者置业能力。
一是扩大首套房公积金贷款支持范围。《通知》明确,对借款申请人(含共同申请人,下同)在本市无住房但全国范围内有1笔已结清公积金贷款记录的,由此前认定为二套房,调整成认定为首套房。
以房屋总价400万元,公积金贷款100万元、贷款年限30年为例,由二套房调整为首套房后,首付款最高减少60万元,月供最高减少253元。
二是加大二套房公积金贷款支持力度。在最高贷款额度方面,《通知》明确,将二套房公积金贷款最高额度由60万元提高至100万元,大力支持改善性住房需求。
如借款人满足适用公积金支持建筑绿色发展、支持多子女家庭购房等政策的条件,还能享受贷款额度上浮的政策优惠,最多上浮40万元,最高可贷款140万元。
在最低首付款比例方面,《通知》明确,将二套房公积金贷款最低首付款比例,由购买五环内住房不低于35%、购买五环外住房不低于30%,统一调整为不低于30%,不再区分五环内外。
三是提高每缴存公积金一年可贷额度。《通知》明确,由每缴存公积金一年可贷10万元提高至可贷15万元。借款人申请120万元贷款,由原需要缴存公积金11年零1个月,降低为缴存7年零1个月。如借款人满足适用公积金支持建筑绿色发展、支持多子女家庭购房等政策的条件,还能享受贷款额度上浮的政策优惠,最多上浮40万元,首套住房最高可贷款160万元。
四是落实《北京市深化改革提振消费专项行动方案》,《通知》明确,支持缴存人在提取公积金支付购房首付款的同时申请公积金贷款。目前,缴存职工购买本市新建住房且已签订购房合同的,可通过提供网签合同编号提取住房公积金支付购房首付款,同时申请公积金贷款。
沪深楼市政策是否会跟进调整?
在中指研究院政策研究总监陈文静看来,7月30日中央政治局会议后,北京率先落地优化楼市政策,未来预计更多城市跟进,上海、深圳进一步优化限购政策、加大公积金政策支持存在较强预期。
克而瑞研究中心副总经理杨科伟也指出,去年一线城市购房限制性政策松动调整,除广州全域解除限购外,京沪深三城市依然保留核心区限购,外围区域有条件放开,今年以来京沪外围项目销售去化压力凸显,就为行政性限制措施逐步退出市场打开了空间和可能性,通过“核心区严控、郊区松绑“的差异化策略,一方面可以消除投机顾虑,又能满足合理自住购房需求,通过释放郊区购房需求,既能缓解库存压力、提振经济,又能服务于人口疏解、区域协同等战略目标,成为房地产市场因城施策的风向标,实现房地产市场平稳健康发展与城市可持续增长的双赢。
58安居客研究院院长张波提及,尽管今年以来以“稳楼市”为主基调,且一线城市本身也在研究储备调减限制性措施,但一线城市总体政策面相对保守,本次北京的政策也预示着一线城市未来政策进一步放松的节奏可能会加速。其认为,北京和上海的楼市有所差异,北京政策需服务于人口疏解和京津冀协同发展,五环外放松是这一战略方向的体现。而上海外环外产业布局多,首套刚需和改善型需求都较为集中,上海外环外更多体现在定点放松,选择“精准施策”的可能性更大,包括临港新片区、金山、崇明都是定向放松的重点区域。
从市场的角度来看,今年1-7月,北京新建商品住宅销售面积304万平方米,与上年同期基本持平,同期二手住宅成交超10万套,同比增长12%,整体表现平稳,但7月新房、二手房市场出现转弱迹象,业内认为,本次政策落地将有利于提振市场预期,带动市场活跃度好转,进一步推动房地产市场“止跌回稳”。
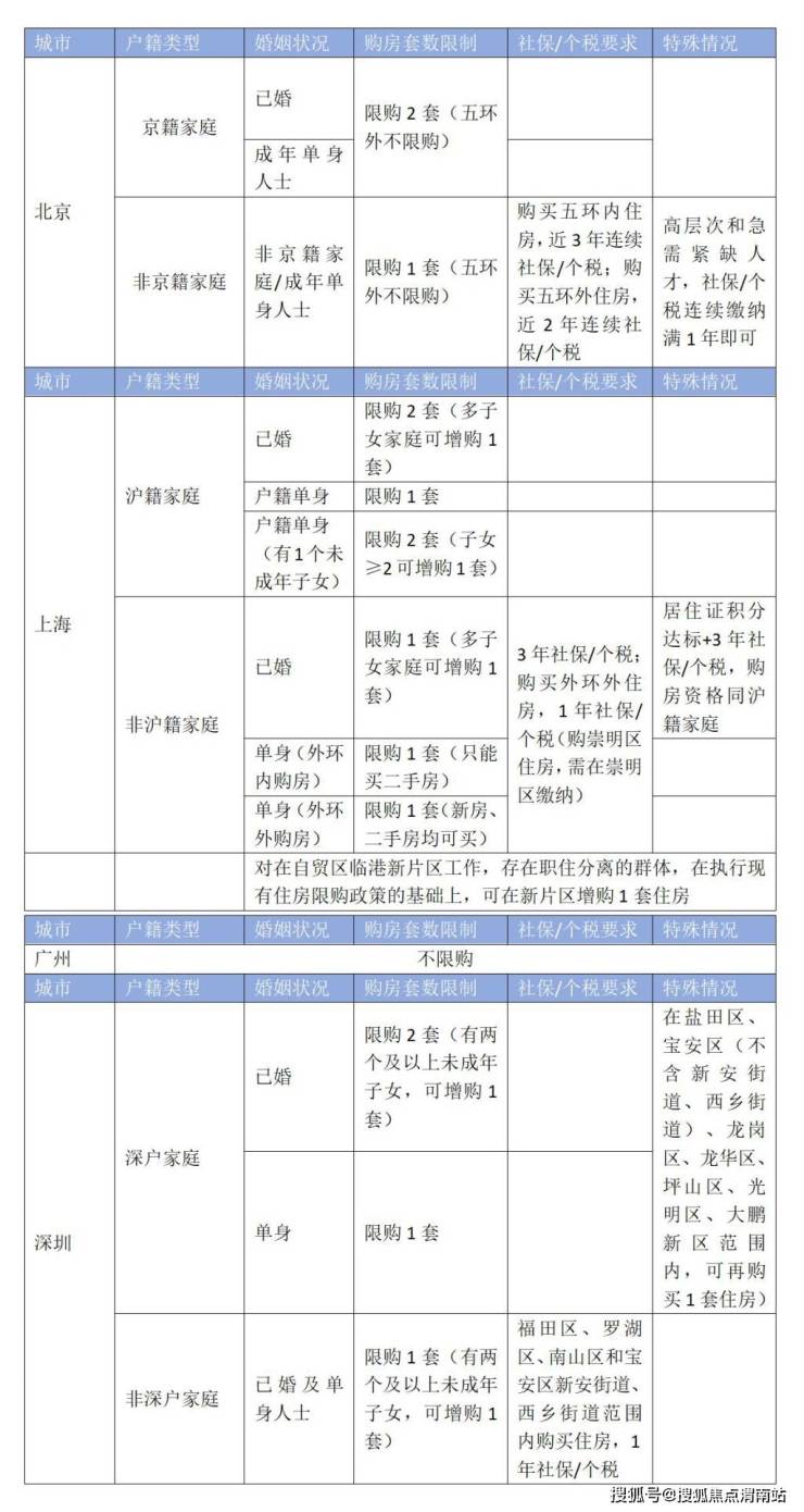
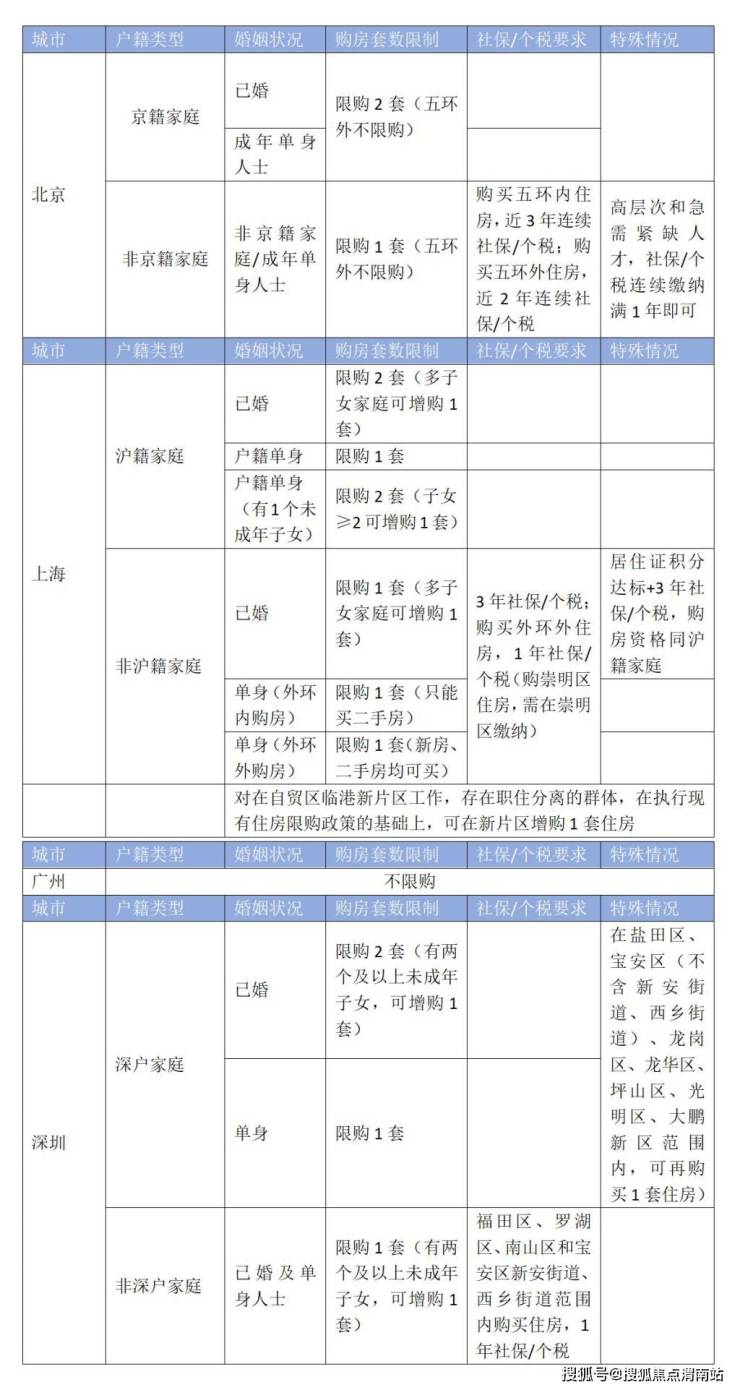
以下为一线城市限购政策梳理:
来源:澎湃网

声明:本文由入驻焦点开放平台的作者撰写,除焦点官方账号外,观点仅代表作者本人,不代表焦点立场。
