今年来超30城调整楼市限购政策:“高频小步优化”将成特点
扫描到手机,新闻随时看
扫一扫,用手机看文章
更加方便分享给朋友
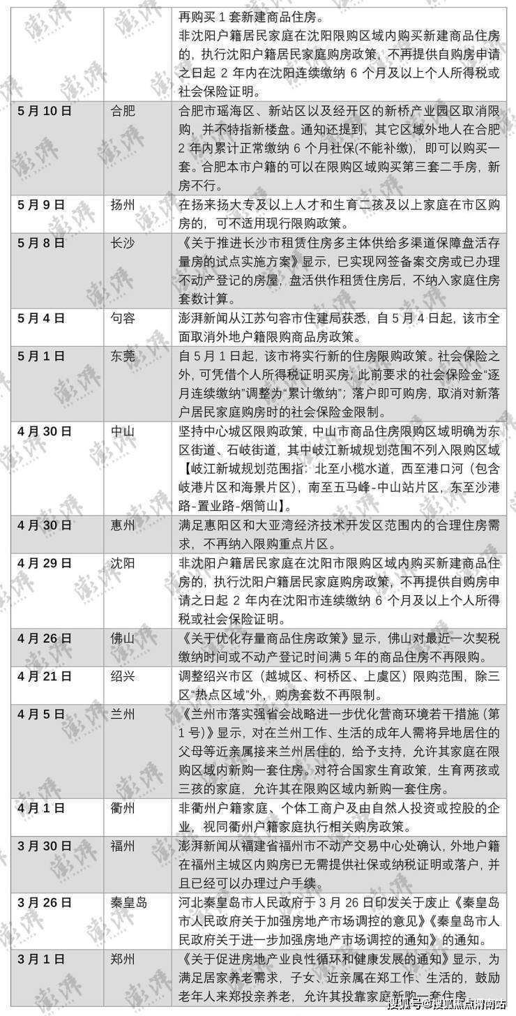
“取消认房又认贷”、“鼓励老年人投亲购房”......今年3月1日,郑州成为全国排名前列率先放宽限购政策的城市后,多城跟进调整限购政策。
超30城调整限购政策
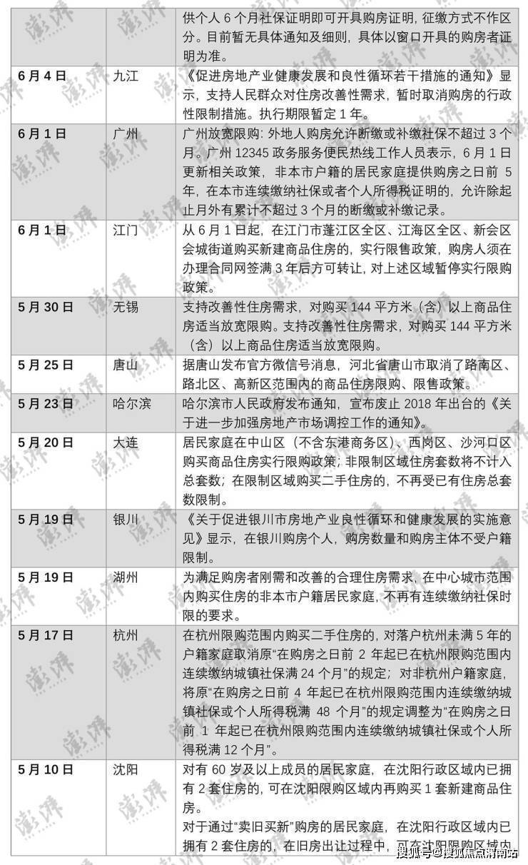
据澎湃新闻不完全统计,今年以来,包括郑州、秦皇岛、福州、衢州、兰州、绍兴、佛山、沈阳、惠州、中山、东莞、句容、长沙、扬州、合肥、沈阳、杭州、湖州、银川、大连、哈尔滨、唐山、无锡、江门、广州、九江、南京、武汉、成都、廊坊、海宁、苏州、西安、济南、青岛、天津等36个城市调整了楼市限购政策。
在这些城市中,有些宣布废止原先出台的限制性措施,有些宣布缩小限购范围,有些降低了限购门槛,有些城市则明确多孩家庭、亲属投靠可新增购房名额。
以天津为例,9月16日,据“天津住建”,天津市住房城乡建设委等7部门联合发布《关于进一步完善房地产调控政策促进房地产业健康发展的通知》(以下简称《通知》),《通知》提到,支持新市民合理购房需求,非本市户籍且在本市就业的新市民、大学毕业生,持连续6个月的社会保险或个人所得税证明可在天津市购买1套住房,滨海新区仍执行原购房套数政策。
按照天津市于2017年3月31日发布的《深化我市房地产市场调控工作的实施意见》,非天津户籍居民家庭在本市范围内购买住房的,需提供在天津3年内连续缴纳2年以上社会保险或个人所得税证明。
支持改善性住房需求方面,《通知》提出,对有60岁及以上成员的居民家庭和生育二孩及以上的多子女居民家庭,可凭居民家庭户口簿在天津原住房限购政策基础上再购买1套住房。
诸葛找房数据研究中心分析师关荣雪指出,原政策中明确非天津户籍居民需提供在本市3年内连续缴纳2年以上社会保险或个人所得税证明,现调整为只需提供连续6个月的社保或个税证明,降低了购房门槛;其次,对60岁及以上成员的家庭和生育二孩及以上的多子女居民家庭,可增购1套,充分考虑到不同年龄群体的住房需求,合理纾解供需矛盾。
苏州、青岛政策现“一日游”
不过,在上述宣布调整限购政策的城市中,亦出现政策出台又调整的情况。
以青岛为例,9月15日,青岛市城乡建设局官方微信公众号发布《我市动态完善房地产政策》。新政明确,继续在市南区、市北区(原四方区域除外)实行限购政策。
同时,继续明确限购房源。对限购区域内新建商品住房,本地居民限购2套,二孩、三孩家庭可增购1套,外地居民居住满半年限购1套;二手住房不再限购。
不过,当日,青岛市住房和城乡建设局删除了“二手住房不再限购”的表述。
9月16日下午,山东省青岛市住房和城乡建设局相关工作人员对澎湃新闻记者表示,新政策中,二手房限购区域有所调整,市南区、市北区一手房、二手房仍实行限购政策,其他区域一手房、二手房均放开限购。
9月14日,市场消息传出,江苏省苏州市对限购政策做出调整,非苏州本地户籍居民无需提供社保缴纳证明可直接购买首套房。
按照新政,苏州六区(包括相城区、姑苏区、吴中区、吴江区、工业园区、高新区)对外地人购买首套房政策进行了调整,不再需要出示社保证明或个税证明。
随后,澎湃新闻从各区房产相关部门证实上述政策确有调整。不过,9月16日,澎湃新闻从江苏省苏州市姑苏区、相城区、吴中区、高新区、工业园区房产相关部门获悉,姑苏区、相城区、吴中区、高新区、工业园区针对非户籍居民家庭的限购政策恢复至原政策执行,即:非苏州户籍居民家庭购房条件为3年内在苏州连续缴纳6个月社保。
中指研究院指数事业部市场研究总监陈文静认为,在中央坚持“房住不炒”定位的指导下,一二线城市政策优化的力度普遍偏弱,各地高频小步优化成为今年以来房地产政策调整的一大特点。
陈文静指出,近日苏州、青岛部分取消限购政策被收回,进一步表明“房住不炒”仍是政策的底线。在各类限制性政策中,外地户籍限购是核心城市实现“房住不炒”的重要防火墙,短期来看,热点二线城市全面取消限购的可能性较小,预计更多城市或以“优先放松郊区限购”的方式渐进式推进。同时,结合8月底国常会提出“允许地方‘一城一策’灵活运用信贷等政策”的表述来看,未来二线城市下调首付比例,优化“认房认贷”的可能性较大。
从全国范围来看,诸葛找房数据研究中心高级分析师陈霄指出,从政策趋势来看,政策松绑已经从最初的购房补贴、放松公积金贷款等轻度放松的初期阶段逐步过渡到力度更大的深入阶段,即政策的松绑力度更强,触及面更深,产生的影响力也更为深远。目前,多城发布松绑限购政策,其中不乏一些热点二线城市,并且松绑程度逐步扩大,对提振楼市将起到实质性作用。
根据诸葛找房数据研究中心监测数据显示,8月重点监测40城新房销售面积为1488.20万平方米,环比下降10.08%,同比下降24.53%。10个重点城市二手住宅成交59721套,环比下降9.23%,同比上涨21.27%。
来源:澎湃新闻网
声明:本文由入驻焦点开放平台的作者撰写,除焦点官方账号外,观点仅代表作者本人,不代表焦点立场。
