渭南楼市2024年7月新房成交均价6396元/㎡ 成交262套
扫描到手机,新闻随时看
扫一扫,用手机看文章
更加方便分享给朋友
渭南楼市2024年7月数据报告,分别从热点事件、土地市场信息、预售证信息、新房成交数据、市场分析、区域分析多角度阐述2024年7月渭南房地产市场。
一、渭南楼市7月政策大事件回顾
1、渭南到底什么样的社区商铺 才能做到财源滚滚(点击链接查看详细信息)
我们以近期热销全城的光合宸院社区商铺为例,30-150㎡的小面积、低总价,再加上社区已全面交付,现房呈现,光合宸院社区商铺凭借诸多优势,成为目前市场上炙手可热的投资产品。
2、把握年度热销楼盘 中创·天悦高性价比值得“上车”(点击链接查看详细信息)
在渭南,像中创·天悦这样,既能够做到略低的价格,又能保障在品味、品质、生活方式上做到全方位创新的,放眼整个渭南楼市,并不多。现如利率不断下调,置业良机已到,项目实景准现房呈现,今年买明年住,可谓是优势满满。
3、选对地方 买房就是回馈优厚的投资 渭南吾悦旁这个地段怎么样(点击链接查看详细信息)
通达地产作为当地本土企业,对房地产开发各项工作都细致有加,择址更是“优上优”。比如旗下正在热销的通达·丽景沄上,选址渭南城芯仓程路中段,吾悦东邻,由于土地资源稀缺,城市中心的房子具有很强的保值增值能力,且地理位置优越、配套资源高度集中、生活便利性大……如此看来,通达·丽景沄上的投资价值可想而知。
4、真心话 业主说丨这些土生土长的渭南人购房拒绝开盲盒(点击链接查看详细信息)
对于家的选择,很多渭南置业者都觉得:家周围一定要有学校、小区内一定要有园林、周围一定要有公园……毕竟选择一处家,就是选择了一种生活方式。作为一处即买即办证的现房楼盘,广青东府可谓是全面满足置业者的需求,让我们一起跟随业主的视角,感受一下广青东府的美好生活吧!
5、临渭区2024年城区义务教育学校学区划分、招生政策公示(点击链接查看详细信息)
为贯彻落实全省“教育入学一件事”工作视频调度会会议精神和《渭南市教育局关于做好2024年全市义务教育学校招生入学工作的通知》(渭教基〔2024〕33号)要求,进一步规范义务教育招生行为,切实保障适龄儿童少年接受义务教育的权利,促进教育公平,现就做好2024年全区义务教育学校招生入学工作通知如下,点击上方链接查看。
6、房贷降息!一年期、五年期LPR分别下调10个基点(点击链接查看详细信息)
7月22日,据中国人民银行网站消息,7月22日,中国人民银行授权全国银行间同业拆借中心公布贷款市场报价利率(LPR),2024年7月22日贷款市场报价利率(LPR)为1年期LPR为3.35%,5年期以上LPR3.85%,以上LPR在下一次发布LPR之前有效。
二、渭南楼市7月土地市场信息
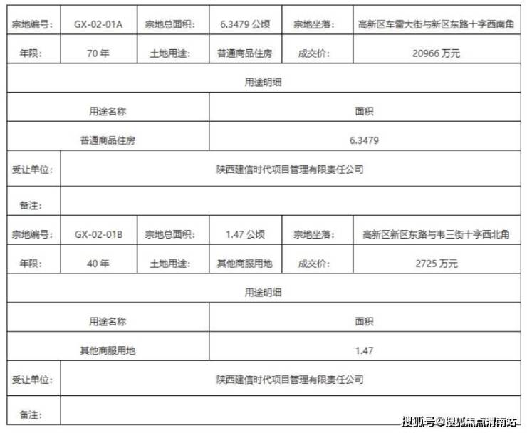
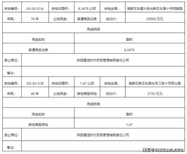
渭南楼市7月暂无土地招拍挂信息,以下是近期信息展示。
三、渭南楼市7月预售证信息
2024年7月,中海学府里7#楼获得预售证,共计房源56套;中创·天悦10#楼获得预售证,共计156套房源;7月合计212套房源入市,以下是近期公示信息。

渭南楼市2024年1-7月份累计入市房源为2047套。


四、渭南楼市7月新房成交数据,成交均价6290元/㎡ 成交226套
渭南楼市2024年7月新房成交数据报告:搜狐焦点网数据中心针对渭南楼市在售的43个楼盘进行抽样调查统计,渭南楼市2024年7月新房成交均价6290元/㎡,成交套数226套,成交面积29140.85㎡。
2024年7月新房成交均价6290元/㎡,环比2024年6月新房成交均价6396元/㎡,每平方米下跌106元;同比2023年7月新房成交均价6558元/㎡,每平方下跌268元。

2024年7月新房成交套数226套,环比2024年6月新房成交套数36套,下跌49套;同比2023年7月新房成交套数359套,下跌133套。

六、渭南楼市7月销量前十楼盘排行
据搜狐焦点渭南站统计,2024年7月渭南新房成交TOP10楼盘分别为:渭南万科城、中创·天悦、秦川学府、保亿文阙台、光合宸院、惠风·天和、桂语蘭园、中海学府里、富力城、恒昌·名门胜地。

和往常一样,2024年7月的渭南楼市,类似万科、中创、新洲、惠风等品牌房企优势依然巨大,始终占据月度销量前十榜单。
在这其中,以中创·天悦为首的渭南本土楼盘持续发力,无论是产品、工程进度、性价比始终得到老百姓青睐。以万科城、中海、富力为代表的全国头部房企,凭借特惠不断地营销策略,也能进入前十榜单。
而惠风·天和作为唯一的纯改善楼盘入选,工程进度和产品占据了很大优势。除此之外,光合宸院实景现房在售,仍然延续了其热销的本质。
在下半年,预计未来政策端仍保持宽松支持基调,限制性政策逐步退出舞台,渭南楼市新房成交量有望继续维持当前水平。

七、渭南楼市7月新房成交量 中心区域位列第一
根据搜狐焦点网数据中心统计,2024年7月,渭南中心区域新房成交占比58位列第一,高新区成交量占比37%,城东区成交量占比5%。

从成交均价来看,渭南楼市7月,高新区新房成交均价6159元/㎡,中心区成交均价6692元/㎡,城东区成交均价5450元/㎡。

7月份的渭南楼市,再次迎来降息利好,虽说政策不断,但却不能从根本上刺激城市的置业欲望。现如今,在二手房以价换量、工抵房、部分品牌房企小幅度下跌的情况下,渭南楼市最终量价齐跌,预计在短时间内,这种情况或难改善。从渭南楼市走势来看,如何使用政策杠杆拉动和激活市场,如何打通从土地到新房再到二手房的交易循环,如何对未来市场稳健向好提供更大的政策助力,才是整个市场重点考虑的问题。
击查看其他月份数据:https://weinan.focus.cn/zixun/shuju/

声明:本文由入驻焦点开放平台的作者撰写,除焦点官方账号外,观点仅代表作者本人,不代表焦点立场。
