楼市活跃度明显提升 市场仍以消化“存量”为主
扫描到手机,新闻随时看
扫一扫,用手机看文章
更加方便分享给朋友
“十一”长假后,各大项目虽加快了推新节奏,但新房市场目前仍是以消化“存量”为主。从成交面来看,受供应量增大及开发商优惠促销力度加大,新房成交量目前有所增加,咨询量也有所上升;从土拍面来看,德州第三次土拍均为“国家队”竞得,可见尽管前期政策利好频出,但未能有效得刺激企业拿地欲望。
| 市场聚焦
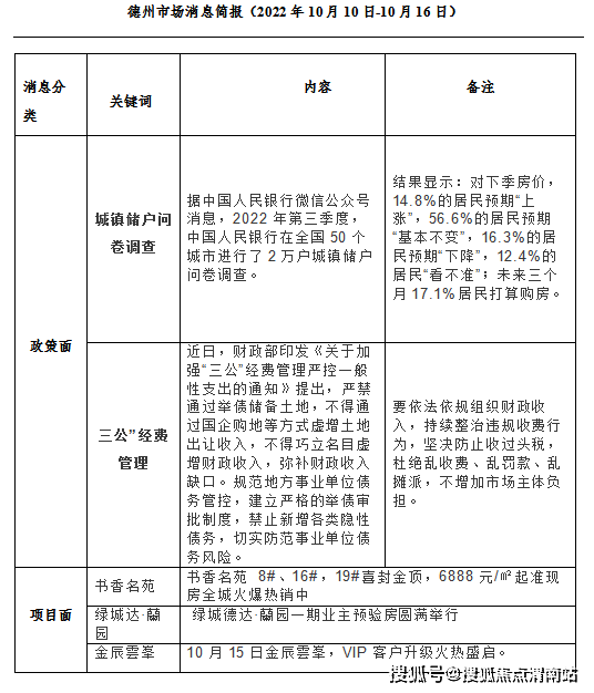
据中国人民银行微信公众号消息,2022年第三季度,中国人民银行在全国50个城市进行了2万户城镇储户问卷调查,结果显示:对下季房价,14.8%的居民预期“上涨”,56.6%的居民预期“基本不变”,16.3%的居民预期“下降”,12.4%的居民“看不准”;未来三个月17.1%居民打算购房。
近日,财政部印发《关于加强“三公”经费管理严控一般性支出的通知》提出,严禁通过举债储备土地,不得通过国企购地等方式虚增土地出让收入,不得巧立名目虚增财政收入,弥补财政收入缺口。规范地方事业单位债务管控,建立严格的举债审批制度,禁止新增各类隐性债务,切实防范事业单位债务风险。要依法依规组织财政收入,持续整治违规收费行为,坚决防止收过头税,杜绝乱收费、乱罚款、乱摊派,不增加市场主体负担。
| 新房市场
一级市场方面:本周挂牌出让11宗用地,其中包括1宗居住商业用地,位于德州天衢新区,北至规划社会停车场,东至德州市公安局,南至新河东路,西至11号线。,土地编号为2021-K009-2-A号地块。 面积27763.36平方米,容积率不小于1.8、不大于2.2,起拍价33320万元。
土拍市场方面:10月11日,德州中心城区迎来2022年第三场土拍!均以底价成交。德州德达地产集团有限公司以800.05万/亩摘得郭家庵北地块(2022-K005-A地块),总价61540万元;德州财金城市建设发展有限公司以底价532.03万/亩摘得陈段新村东地块(2021-K004-A地块),总价76560万元。
二级市场方面:本周获预售证4张,入市房源430套,面积50546.19平方米,环比大幅增加。 涉及联强江南艺境、大都会、盛信·东城茗筑、雅悦府。其中联强江南艺境入市房源96套,面积12355.72平方米;盛信·东城茗筑入市房源216套,面积26016.12平方米;雅悦府入市房源102套,面积10607.17平方米;大都会为纯商业入市。
新房市场方面: 书香名苑 8#、16#,19#喜封金顶,6888元/㎡起准现房全城火爆热销中;绿城德达·蘭园一期业主预验房圆满举行;10月15日金辰雲峯,VIP客户升级火热盛启。


声明:本文由入驻焦点开放平台的作者撰写,除焦点官方账号外,观点仅代表作者本人,不代表焦点立场。
