一场全行业的降本增效调整仍在深化
扫描到手机,新闻随时看
扫一扫,用手机看文章
更加方便分享给朋友
当前房地产行业仍处在深度调整周期,降本增效、稳健经营已成为房企的核心主线。
我们梳理了部分上市房企2025年高管薪酬变化时发现,多家典型房企管理层薪酬较高峰期时已是“腰斩”,这也从侧面折射出行业成本管控的持续深化。
与之相对应的是,一场精简高效、降低运营成本的组织调整仍在持续。

已发布2025年业绩报告的上市房企中,有万科、招商蛇口、中国金茂、金地集团和新城控股5家房企公布了董监高详细的薪酬情况,另有9家公布了关键管理人员薪酬情况以及员工薪资。
从上述5家房企来看,招商蛇口、中国金茂两家房企“一把手”的薪酬较2024年有所增长。反观金地集团和新城控股,其“一把手”薪酬都出现了不同程度的下降,降幅在10%上下。把时间线拉长,回看2019年以来的薪酬变化,可谓是“腰斩”。
不只是“一把手”薪酬调整,高管薪酬下调已为常态。比如中国金茂2025年5名董事及最高行政人员酬金是1325.9万元,较2024年增长21%,但较2019年下降了接近八成。
华侨城A关键管理人员薪酬从2024年的654.49万元,降至2025年的391.46万元,降幅为40.2%。较2021年高点时降了接近90%。
员工薪酬与高管薪酬同步收缩。
比如越秀地产,2026年雇员工资薪金(不包括董事及最高行政人员酬金)为29.45亿元,而2024年末为30.52亿元。碧桂园应付职工薪酬从2024年的39.49亿元降至2025年的7.19亿,与之相对应的是员工数量减少939人。
薪酬体系的收缩只是这场变革中的一部分。过去在地产行业高速增长期,房企通过高薪酬吸引人才、驱动规模扩张,高管薪酬与销售规模、利润增长深度绑定,随着行业深度调整,房企需要降本增效、压缩人力成本,以应对行业售规模下滑、利润空间收窄的现实。
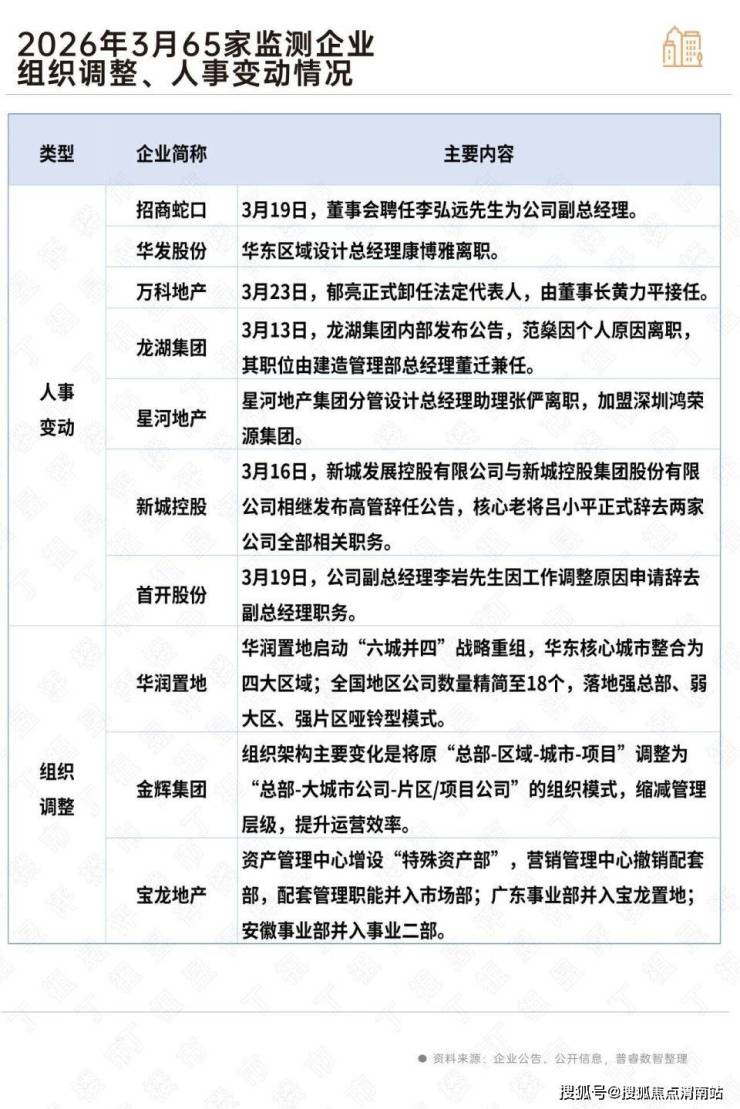
在行业降本增效的大背景下,除了薪酬体系重构,2026年1月以来,头部房企以“管理层优化、架构扁平化、降本增效”为核心方向组织架构变革和管理层人事更替仍在持续。
据普睿数智研究中心统计的数据显示,今年1月以来,典型65家房企已有8家房企进行了新的组织架构调整,同时管理层的人事变动多达17起。
人事变动方面,3月中下旬重量级变动接连落地。3月23日万科完成法定代表人交接,郁亮卸任,董事长黄力平接任,企业管理层完成平稳过渡;3月16日新城控股老将吕小平辞去两家关联公司全部职务。此外,龙湖集团、华发控股、星河地产等房企核心业务岗也迎来更迭。
组织架构的调整更是朝着精简高效、权责清晰的方向改革。比如,华润置地启动华东片区战略重组,整合区域资源,精简全国地区公司规模,落地强总部、弱大区、强片区的管控模式。
调整背后势必带来人员的流动。比如碧桂园曾在2020年10月进行过一轮组织调整和区域裂变,年末员工数量降至9.4万左右,较2018年末减员约28.5%。2023年至2025年,碧桂园陆续将区域公司精简至10个,而截止2025年末,碧桂园仅剩下1.4万名员工。
另外,招商蛇口自2024年年以来多次进行组织架构调整,至2025年实现“集团-城市”二级管控,年末员工数量合计4.9万人,较2022年的5.8万人减少15%左右。
不过,随着行业组织架构调整进入中后期,多数房企的管理层级压缩、区域整合已基本到位,人员规模与当前业务体量趋于匹配,后续优化将更多转向内部岗位结构微调、人岗精准匹配与效能提升,以平稳过渡、稳健运营为主基调。
房企高管薪酬回归合理区间和管理层级不断扁平化,本质上是企业应对市场下行、利润收缩的被动选择,更是房企聚焦稳健经营为核心的主动转型。
从头部央企到民营房企,降本增效不再是阶段性举措,而是贯穿经营全周期的长期战略,这也将成为房企穿越周期、实现高质量发展的重要支撑。
来源:丁祖昱评楼市

声明:本文由入驻焦点开放平台的作者撰写,除焦点官方账号外,观点仅代表作者本人,不代表焦点立场。
