渭南楼市一周数据回顾 多地优化住房公积金贷款政策
扫描到手机,新闻随时看
扫一扫,用手机看文章
更加方便分享给朋友
搜狐焦点渭南楼市一周播报,网罗渭南楼市较新动态,关注全面楼盘信息,惊爆楼市最全优惠。渭南楼市一周重点数据回顾,根据渭南信息公示网显示,渭南楼市上周网上签约套数36套,签约面积4751.83㎡,其中住宅套数30套,住宅面积3896.11㎡;商用套数为3套。商用面积为332.25㎡;其他套数为6套,其他面积855.72㎡。

一、渭南楼市上周(2024年8月5日-8月11日)新房市场成交信息
渭南楼市一周重点数据回顾,根据渭南信息公示网显示,渭南楼市上周网上签约套数36套,签约面积4751.83㎡,其中住宅套数30套,住宅面积3896.11㎡;商用套数为0;其他套数为6套,其他面积855.72㎡。

环比上周,总成交上涨10套,其中签约面积上涨1027.21㎡;住宅上涨7套,住宅面积上涨953.74㎡;商用套数下跌3套,商用面积下跌332.25㎡;其他套数上涨6套,其它面积下跌855.72㎡。
二、渭南楼市上周(2024年8月5日-8月11日)二手房市场交易统计
2024年8月5日-8月11日,渭南楼市二手房市场网上签约套数65套,签约面积7246.64㎡;其中住宅套数68套,住宅面积6575.7㎡;商用套数为0;其他套数为7套,其他面积670.94㎡。

环比上周,渭南楼市二手房总成交下跌14套,其中签约面积下跌1301.76㎡;其中住宅下跌6套,住宅面积下跌1558.36㎡;商用套数持平为0;其他套数上涨2套,其他面积上涨257.18㎡。
三、多地优化住房公积金贷款政策
近期,杭州、北京等地发文上调住房公积金缴存基数。同时,多地进一步优化住房公积金贷款政策,包括提高缴存职工购房贷款最高额度、下调最低首付款比例、因城施策优化住房套数认定标准等,更好满足居民刚性和改善性住房需求。
8月5日消息,杭州调整住房公积金缴存基数,自2024年7月1日起,缴存单位应当调整并执行调整后的住房公积金缴存基数。2024年度住房公积金月缴存基数上限按杭州市2023年全市非私营单位就业人员月平均工资的3倍确定,缴存基数上限为39530元;缴存基数下限为政府公布执行的当地月最低工资标准。灵活就业人员缴存基数由个人申报确定,缴存基数上限为39530元,缴存基数下限为2490元。缴存单位在5%至12%的区间内,自主确定住房公积金缴存比例。同一缴存单位执行相同缴存比例。灵活就业人员在10%至24%的区间内,由个人申报确定住房公积金缴存比例。
8月1日,中央国家机关住房资金管理中心发布通知,要求做好2024住房公积金年度月缴存额调整工作。通知明确,2024住房公积金年度月缴存基数上限为35283元;月缴存基数下限为2420元,领取基本生活费职工的月缴存基数下限为1694元。2024住房公积金年度缴存比例为5%-12%。
从渭南方面看,目前公积金个人贷款利率:【5年以内(含5年):2.35%】【5年以上:2.85%】 公积金存款利率:【 1.50% 】
扫描下方二维码了解渭南楼市各大楼盘信息。另外,也可以直接拨打0913-2074369/13335353317,联系搜狐焦点渭南站购房者专家,了解渭南楼市概况。

四、渭南楼市上周(2024年8月5日-8月11日)热门楼盘

五、渭南楼市上周(2024年8月5日-8月11日)预售证公示信息
渭南楼市上周(2024年8月5日-8月11日),暂无预售证公示信息,以下是近期公示信息。

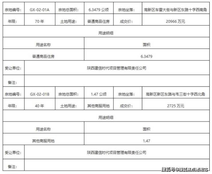
六、渭南楼市上周土地挂牌出让信息(2024年8月5日-8月11日)
渭南楼市(2024年8月5日-8月11日)期间,暂无土地挂牌出让信息,以下是近期土拍信息展示。
七、渭南一周热点资讯
1、敢为时代先 谁走房企变革最前沿?(点击链接查看详细信息)
敢为时代先,在对客户需求的把握更加精准之下,在对城市发展升级的强力支持下,中创现代置业的深耕效应,目前还在不断地显现,让我们一同期待中创更多、更高品质项目的诞生和面世。
2、眼见为实的安全感 是渭南这家楼盘给的(点击链接查看详细信息)
期房只能依赖宣传资料,以及置业顾问口头讲解,所有的预期规划,最终交付仍是未知数。广青东府全盘实景呈现,现房现证。纯板小高层户户南北通透,小区内景观打造多层次、多变化起伏自然流畅的中式园林盛景。园林、景观、绿化、小区配套一切看得见、摸得着,亲身体会美好。
3、都市的心脏=未来的潜力 渭南置业看这里……(点击链接查看详细信息)
地段与资源,是房产价值的坚实基础,越中芯,价值越稳固。对房产的拥有,就是对城市资源的占有。那么如何掌握渭南最优质的各类资源,一套选址好的家,就是赢在方方面面的王牌。吾悦旁即将交付的通达·丽景沄上,绝对称得上心头引以为傲的“缪斯”。
4、买房不想要面积太大?渭南这些楼盘面积区间一定有你想要的(击链接查看详细信息)
现阶段很多渭南人对于买房需求不再是“大”,而是“精”。户型设计合理对于居住感的体验至关重要。而想找到合适的房源并不是一件轻而易举的事,今天小编带你一起看看有哪些楼盘的户型面积深受大家喜爱……
5、云谷资讯 | 激活新质生产力 陕西科技大学领导一行赴园区开展科技成果转化对接(点击链接查看详细信息)
陕西科技大学领导一行,赴中创·高科云谷开展科技成果转化对接。
点击查看其他月份数据:https://weinan.focus.cn/zixun/shuju/
声明:本文由入驻焦点开放平台的作者撰写,除焦点官方账号外,观点仅代表作者本人,不代表焦点立场。
