买房税费优惠新政出台?国税总局:政策梳理归集以便查询,推动优惠政策直达
扫描到手机,新闻随时看
扫一扫,用手机看文章
更加方便分享给朋友
买卖房屋税费有新政?不满五年转让唯一生活用房可免个税?7月25日,国家税务总局官网发布《支持协调发展税费优惠政策指引》(简称《政策指引》),其中“支持消费提振信心税费优惠中”,涉及房地产领域的税费优惠就包含19条,《政策指引》发布后引发市场多面解读。
7月26日,澎湃新闻咨询国家税务总局纳税咨询热线及业内人士,买卖房屋税费并未发布新政,仅是对以往税费优惠政策的梳理。
易居研究院研究总监严跃进表示,相关内容不属于最新发布的政策,属于过去几年已经持续落实的政策。此次应该理解为对诸多优惠政策进行了梳理、总结和再宣传,更好释放税费政策宽松的信号和导向。
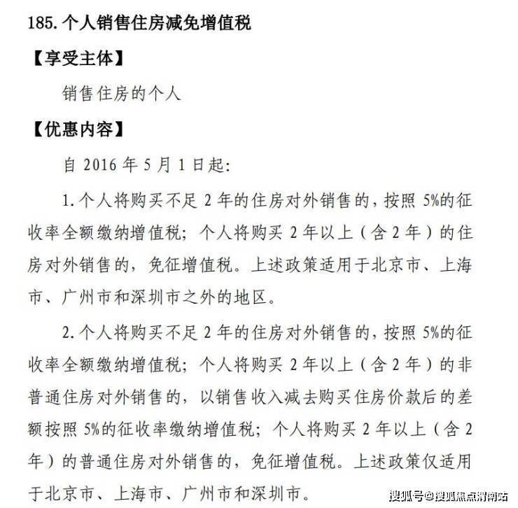
目前市场比较关心的内容包括:个人销售住房减免增值税、个人转让自用家庭唯一生活用房免征个人所得税、个人购买家庭唯一住房或第二套改善性住房减征契税、居民换购住房退还个人所得税等。
由此也引发市场误读,包括不满五年转让唯一生活用房也可免个税、未满2年的房子及满五年以上非普通住房上市交易可减免增值税等。
对此,国家税务总局纳税咨询热线相关工作人员表示,政策指引主要梳理了税费优惠政策,具体优惠内容和享受条件在《支持协调发展税费优惠政策指引汇编》中有所明确,比如“个人转让自用家庭唯一生活用房免征个人所得税”一项,仍要求所转让的住房应是个人自用5年以上、并且是家庭唯一的生活用房。
对于个人销售住房减免增值税的条件也未调整。即个人将购买不足2年的住房对外销售的,按照5%的征收率全额缴纳增值税;个人将购买2年以上(含2年)的住房对外销售的,免征增值税。对于一线城市而言,个人将购买2年以上(含2年)的非普通住房对外销售的,以销售收入减去购买住房价款后的差额按照5%的征收率缴纳增值税。
居民换购住房退还个人所得税政策也已于2022年发布。按照规定,自2022年10月1日至2023年12月31日,对出售自有住房并在现住房出售后1年内在市场重新购买住房的纳税人,对其出售现住房已缴纳的个人所得税予以退税优惠。其中,新购住房金额大于或等于现住房转让金额的,全部退还已缴纳的个人所得税;新购住房金额小于现住房转让金额的,按新购住房金额占现住房转让金额的比例退还出售现住房已缴纳的个人所得税。
此外,国家税务总局官方微信号发布的文章显示,国家税务总局近日对外发布了《支持协调发展税费优惠政策指引》和《支持共享发展税费优惠政策指引》,两项指引分别聚焦“协调”和“共享”两大主题,按照享受主体、优惠内容、享受条件、政策依据的编写体例,对支持协调发展和共享发展的税费优惠政策进行梳理归集,便于不同类型纳税人缴费人查阅查询,推动税费优惠政策直达快享。
其中,《协调发展指引》梳理形成了涵盖216项支持协调发展的税费优惠政策。广大纳税人缴费人可根据实际需要,进入国家税务总局网站,自行查阅下载、对照操作,适用适合自身发展的税费优惠政策,充分享受政策红利。
国家税务总局政策法规司负责人表示,税务部门将在现有政策指引体系上,及时更新完善新的税费优惠政策,持续加大政策宣传辅导力度,不断改进税费政策落实工作,让纳税人缴费人知政策、会操作、能享受、更有感。
来源 澎湃新闻 记者 计思敏
声明:本文由入驻焦点开放平台的作者撰写,除焦点官方账号外,观点仅代表作者本人,不代表焦点立场。
