多地执行“一人购房全家帮”,父母公积金可提取帮子女付房款还贷
扫描到手机,新闻随时看
扫一扫,用手机看文章
更加方便分享给朋友
在放开限购、限售、降低首付款等政策外,近日多地出台公积金新政,明确直系亲属可提取住房公积金用于支付购房款以及偿还房贷。
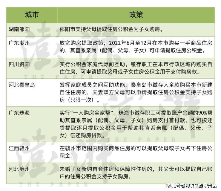
据澎湃新闻不完全统计,仅5月以来,至少包括湖南邵阳、广东潮州、四川资阳、河北秦皇岛、广东珠海、江西赣州、河北沧州、安徽池州、云南楚雄等9城发布公积金贷款新政,多地在政策中提到,实行公积金家庭代际间互助,实行“一人购房全家帮”。以广东珠海为例,6月1日,珠海市住房公积金管理中心发布《发挥住房公积金作用支持服务“产业排名前列”工作方案》,《方案》中提及,实行“一人购房全家帮”。珠海市缴存职工可提取账户余额的90%帮助其直系亲属(配偶、父母、子女)购房支付首付款,也可按还贷提取逐月提取公积金用于帮助其直系亲属(配偶、父母、子女)偿还购房贷款。

该政策的出台也引发行业关注。“当前全国房地产领域降低购房成本的动作确实很多,尤其是从降低首付、降低房贷利率等角度出发,但更多还是从商业银行的贷款政策出发的。珠海明确了住房公积金的使用可以用于对家庭成员购房的支持:既可用于购房方面的首付款,也可用于后续的月供贷款,可更好的满足缴存职工住房消费需求。”易居研究院智库中心研究总监严跃进说。
除了珠海,6月7日,广东省潮州市住房公积金管理中心发布《关于住房公积金提取和贷款政策阶段性调整的通知》,推出直系亲属提取公积金用于支付首付政策。新政指出,2022年6月至12月在潮州市购买一手商品住房的,本人及其直系亲属(配偶、父母、子女)可以凭商品房认购协议书、定金支付凭证、直系亲属关系证明、承诺书等材料到住房公积金办事窗口提取住房公积金用于支付购房首付款。
此外,河北省秦皇岛市住房公积金管理中心于6月6日发布关于落实市政府《关于稳定全市经济运行的若干政策措施》的实施细则,《实施细则》提出,发挥家庭成员之间互助功能,秦皇岛市缴存人全款购买本市新建自住住房的,夫妻双方父母可以申请提取住房公积金支持子女购房(只限一次)。
同日,四川省资阳市住房公积金管理中心发布的《<促进房地产市场平稳健康发展政策措施>的通知》中提到,实行公积金家庭代际间互助。缴存职工在本市行政区域内购买自住住房,可申请提取父母或子女住房公积金用于支付购房款;缴存职工与父母或子女在本市行政区域内共同购买自住住房,申请住房公积金贷款的,不受缴存职工占该共同购买房屋产权份额的限制。
诸葛找房数据研究中心分析师梁楠指出,从形式上来看,“一人购房全家帮”政策调整分别从帮还贷、帮提取公积金付首付以及提取亲属公积金用于支付购房款等方面展开,这进一步体现了政策调整的灵活性和形式的多样性,同时也呼应支持居民合理住房需求的政策导向。
梁楠认为,此类政策的出台主要是由于当前楼市修复进程缓慢,加之多地疫情有所反复,导致房地产交易市场走弱,各城因城施策适度调整楼市政策,通过直系亲属的助力来分担购房者的经济压力,从需求端修复居民购买力,助力居民购房情绪的提振,为全国公积金政策的调整提供一个调整范例,具有一定的创新性。预计后续一些楼市景气度不高的城市有望跟进此类政策,促进市场预期修复。
来源:澎湃新闻
声明:本文由入驻焦点开放平台的作者撰写,除焦点官方账号外,观点仅代表作者本人,不代表焦点立场。
