渭南楼市一周数据回顾 财政部表态三大举措支持房地产
扫描到手机,新闻随时看
扫一扫,用手机看文章
更加方便分享给朋友
搜狐焦点渭南楼市一周播报,网罗渭南楼市较新动态,关注全面楼盘信息,惊爆楼市最全优惠。渭南楼市一周重点数据回顾,根据渭南信息公示网显示,渭南楼市上周网上签约套数117套,签约面积13531.99㎡,其中住宅套数115套,住宅面积113392.11㎡;商用套数0套;其他套数为2套。
一、渭南楼市上周(2024年10月7日-10月13日)新房市场成交信息
渭南楼市一周重点数据回顾,根据渭南信息公示网显示,渭南楼市上周网上签约套数44套,签约面积5963.1㎡,其中住宅套数43套,住宅面积5875.87㎡;商用套数为0套;其他套数为1套。

环比上周,总成交下跌26套,其中签约面积上涨3655.2㎡;住宅上涨42套,其中面积上涨5713.85㎡;商用套数下跌69套,商用面积下跌2145.88㎡;其他套数上涨1套,其它面积上涨87.23㎡。
二、渭南楼市上周(2024年10月7日-10月13日)二手房市场交易统计
渭南楼市二手房市场网上签约套数73套,签约面积7568.89㎡;其中住宅套数72套,住宅面积7516.24㎡;商用套数为0;其他套数为1,其他面积为52.65㎡。

环比上周,渭南楼市二手房总成交上涨67套,其中签约面积上涨6912.41㎡;其中住宅上涨66套,住宅面积上涨6859.76㎡;商用套数下跌1套;其他套数上涨1套,其他面积上涨52.65㎡。
三、财政部表态三大举措支持房地产
作为助力宏观经济向好发展的重要一环,房地产市场的止跌回稳颇为重要。财政部表示,正与相关部门同向发力,聚焦促进房地产市场供需平衡,不断优化财税政策,推动房地产行业回归平稳健康发展轨道。
在10月12日举行的国新办新闻发布会上,财政部部长蓝佛安提及,围绕稳增长、扩内需、化风险,近期将陆续推出一揽子有针对性增量政策举措,在房地产领域,将“叠加运用地方政府专项债券、专项资金、税收政策等工具,支持推动房地产市场止跌回稳”。
具体来看,财政部坚持严控增量、优化存量、提高质量,从三大方面推动房地产平稳发展:第一,允许专项债券用于土地储备;第二,支持收购存量房,优化保障性住房供给;第三,及时优化完善相关税收政策。

四、渭南楼市上周(2024年10月7日-10月13日)热门楼盘

五、渭南楼市上周(2024年10月7日-10月13日)预售证公示信息
渭南楼市上周(202410月7日-10月13日),中创九号项目1#住宅楼取得预售许可证,以下是近期公示信息。

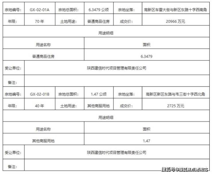
六、渭南楼市上周土地挂牌出让信息(2024年10月7日-10月13日)
渭南楼市(2024年10月7日-10月13日)期间,暂无土地挂牌出让信息,以下是近期土拍信息展示。
七、渭南一周热点资讯
1、秋风送爽·渐入家丨通达·丽景沄上9月家书呈上(点击查看详情)
城芯吾悦旁准现房进入交付百日倒计时,最新的施工家书呈上,请您亲启
2、在渭南 这才是真正的洋房打开方式(点击查看详情)
洋房,承载着古往今来人们对宜居生活的向往、给予生活更多美好的感受。伴随改善型购房需求上涨,渭南楼市纯正洋房社区却少之又少。那么,购房者该如何选择,才能完美契合自己的更高要求的居住需求。
3.渭南收完房就OK啦?“它”才是关键(点击查看详情)
房产证是房子的"身份证",只有通过相关部门的验收、质量合规、产权完整的房屋,产权证才能办得下来。房产证的办理关系着每一位购房者的切身利益,也是开发商硬实力的体现。对于渭南购房者来说,有多少人房产证迟迟无法办理?这个时候,办理效率高的楼盘,实力就显得尤为凸显……
4.国庆假期热销楼盘揭秘(点击查看详情)
受重磅政策利好影响,今年国庆黄金周期间渭南楼市部分热门楼盘成交大幅上涨。这其中,最引人瞩目的当属中创·天悦,无论是到访量和成交量,都堪称渭南最火楼盘。当然,市场骤变之下,没有相当深厚的“内功”做基础,渭南老百姓也不可能无条件信任中创。
点击查看其他月份数据:https://weinan.focus.cn/zixun/shuju/

声明:本文由入驻焦点开放平台的作者撰写,除焦点官方账号外,观点仅代表作者本人,不代表焦点立场。
