渭南楼市一周数据 机构预测楼市政策有望带动预期修复
扫描到手机,新闻随时看
扫一扫,用手机看文章
更加方便分享给朋友
搜狐焦点渭南楼市一周播报,网罗渭南楼市较新动态,关注全面楼盘信息,惊爆楼市最全优惠。渭南楼市一周重点数据回顾,根据渭南信息公示网显示,渭南楼市上周网上签约套数129套,签约面积14544.31㎡,其中住宅套数112套,住宅面积13389.57㎡;商用套数11套,商用面积为691.31㎡;其他套数为6套,其他面积为463.43㎡。

一、渭南楼市上周(2024年12月16日-12月22日)新房市场成交信息
渭南楼市一周重点数据回顾,根据渭南信息公示网显示,渭南楼市上周网上签约套数63套,签约面积7520.46㎡,其中住宅套数53套,住宅面积6896.13㎡;商用套数为10套,商用面积为624.33㎡;其他套数为0套。

环比上周,总成交上涨14套,其中签约面积上涨1232.53㎡;住宅上涨5套,其中面积上涨691.65㎡;商用套数上涨10套,上涨面积624.33㎡;其他套数下跌1套,其他套数面积下跌83.45㎡。
二、渭南楼市上周(2024年12月16日-12月22日)二手房市场交易统计
渭南楼市二手房市场网上签约套数109套,签约面积11852.94㎡;其中住宅套100套,住宅面积10941.45㎡;商用套数为0;其他套数为9套,其他面积为911.49㎡。
渭南楼市二手房市场网上签约套数66套,签约面积7023.85㎡;其中住宅套59套,住宅面积6493.44㎡;商用套数为1,商用面积为66.98㎡;其他套数为6套,其他面积为463.43㎡。

环比上周,渭南楼市二手房总成交下跌43套,签约面积下跌4829.09㎡;其中住宅下跌41套,住宅面积下跌4448.01㎡;商用套数上涨1套,商用面积上涨66.98;其他套数下跌3套,其他面积下跌448.06㎡。
三、机构预测楼市政策有望带动预期修复
房地产研究机构预测,在即将到来的2025年,房地产市场有望止跌回稳。
近日,中指研究院发布了关于2024年房地产市场总结及2025年展望的报告。报告指出,2024年房地产市场在多重因素影响下依然呈现调整态势,但改善性需求成为市场的重要支撑。
《中国经营报》记者从报告中了解到,在2025年,政策加力有望带动市场预期修复,但市场恢复仍面临诸多挑战。

四、渭南楼市上周(2024年12月16日-12月22日)热门楼盘

五、渭南楼市上周(2024年12月16日-12月22日)预售证公示信息
渭南楼市上周(2024年12月16日-12月22日),中创九號3#住宅楼、中天·沋西府1#—4#楼、中海学府里4#、10#楼、中创天悦7#楼、渭南富力城DK2:B-S5#商业配套取得预售许可证,以下是近期公示信息。

六、渭南楼市上周土地挂牌出让信息(2024年12月16日-12月22日)
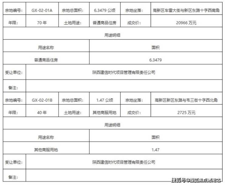
渭南楼市(2024年12月16日-12月22日)期间,暂无土地挂牌出让信息,以下是近期土拍信息展示。
七、渭南一周热点资讯
1.渭南品质城芯现房 请尽情想象未来家的模样(点击查看详情)
通达地产,为渭南本土企业,在渭南城芯版块深耕布局,以多年的开发经验与智慧理念,完美融合渭南居住者对美好生活的向往。秉承对业主负责的信念,打造通达·朗郡、通达·臻品、通达·丽景沄上等品质项目,目前已获得2000多组业主的信任与肯定。
2.渭南现房生活图鉴 从此告别想象(点击查看详情)
人们对美好生活的无限憧憬,往往从一所理想的房子开始,渭南从来不缺乏优秀的房子,房子所承载的理想生活方式才是购房者所需要的,那么,什么样的房子才能满足我们理想的生活呢?如果你看过现房楼盘——广青东府,或许会有答案。
点击查看其他月份数据:https://weinan.focus.cn/zixun/shuju/

声明:本文由入驻焦点开放平台的作者撰写,除焦点官方账号外,观点仅代表作者本人,不代表焦点立场。
