首提“持续巩固房地产市场稳定态势”,楼市政策还有哪些优化空间
扫描到手机,新闻随时看
扫一扫,用手机看文章
更加方便分享给朋友
中共中央政治局4月25日召开会议,分析研究当前经济形势和经济工作。
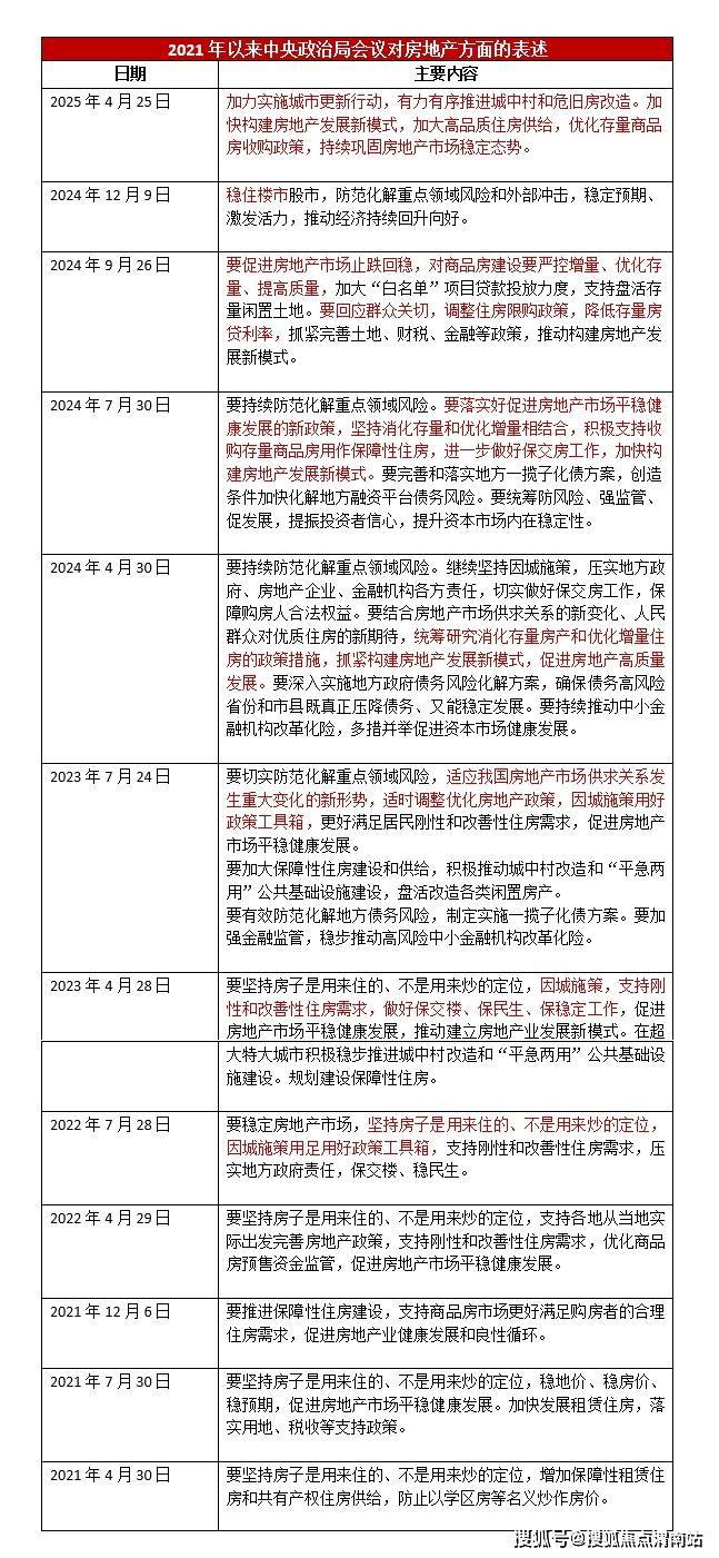
在房地产领域,会议指出,要持续用力防范化解重点领域风险。继续实施地方政府一揽子化债政策,加快解决地方政府拖欠企业账款问题。加力实施城市更新行动,有力有序推进城中村和危旧房改造。加快构建房地产发展新模式,加大高品质住房供给,优化存量商品房收购政策,持续巩固房地产市场稳定态势。
业内普遍认为,此次政治局会议延续了“止跌回稳”总基调,政策组合拳精准聚焦风险防控、结构优化与长效机制,明确了房地产行业持续向高质量发展路径。
首提“持续巩固房地产市场稳定态势”
此次政治局会议首次提出“持续巩固房地产市场稳定态势”,这一表态意义重大。
广开首席产业研究院资深研究员马泓指出,这一表述是对过去两个季度房地产市场所出现的积极变化给予的充分肯定。在一系列支持住房政策的作用下,无论是房产销售、房价还是大城市的土地市场表现,整体都处于缓跌走稳态势,为未来止跌回稳奠定了良好的基础。从城镇化发展的角度来看,居民对于高品质住房的需求较大,这意味着房地产市场仍有成长空间。
今年一季度,房地产市场呈现持续修复态势。国家统计局数据显示,一季度全国商品房销售规模同比降幅明显收窄,另根据中指研究院数据,3月重点100城新房销售面积、重点30城二手房成交量同比均增长。
在业内看来,本次会议强调“持续巩固房地产市场稳定态势”,预计政策仍会持续呵护房地产,根据市场形势变化及时出台针对性举措,包括北上在内的一线城市有望将加快存量住房改造、优化限购限售政策,二三线城市则可能通过降低购房门槛、加大购房补贴等方式激活市场。
此外,政治局会议提及“加紧实施更加积极有为的宏观政策”、“适时降准降息”、“要不断完善稳就业稳经济的政策工具箱,既定政策早出台早见效,根据形势变化及时推出增量储备政策,加强超常规逆周期调节”等提法也为应对不确定性进一步释放政策空间,提振市场预期。业内预测,宏观政策发力窗口期有望逐渐打开,降准降息、降低住房公积金贷款利率等政策落地预期在增强。
城中村和危旧房改造激活潜在住房需求
政治局会议提出,加力实施城市更新行动,有力有序推进城中村和危旧房改造。
中指研究院政策研究总监陈文静指出,加力实施城市更新行动,有力有序推进城中村和危旧房改造,相关内容已经成为2025年各地政府的重要工作之一。今年以来已经有不少城市出台配套的房票安置政策,根据中指监测数据,今年以来超20个地区优化房票政策,近期厦门扩大房票使用范围至二手房,且继续鼓励房票用于购买新房,进一步打通一二手链条,促进市场库存去化。
在业内看来,从需求侧而言,推进城中村和危旧房改造,不仅可以通过盘活存量资源、释放土地价值,还能带动区域居住环境升级,进而激活潜在住房需求。这对于提振消费、扩大内需,也有重大意义。
引导行业从“增量开发”向“品质竞争”转变
政治局会议还提出,加快构建房地产发展新模式,加大高品质住房供给,优化存量商品房收购政策。
对比今年《政府工作报告》中提及的“适应人民群众高品质居住需要,完善标准规范,推动建设安全、舒适、绿色、智慧的‘好房子’”,此次进一步强调住房的高品质。今年住建部已经发布国家标准《住宅项目规范》,并将在5月1日落地实施,部分城市也发布了“好房子”建设相关标准,业内预计未来相关政策亦将进一步完善,更多城市落地标准规范,助力高品质住房建设,“好房子”有望放量。
58安居客研究院院长张波认为,这标志着行业从规模扩张转向质量提升的转型路径进一步清晰,并引导开发行业从“增量开发”向“品质竞争”转变。
在优化存量商品房收购政策方面,今年4月15日,中共中央政治局常委、国务院总理李强在北京调研时指出,收购存量商品房用作保障性住房,是促进房地产市场止跌回稳、保障和改善民生的重要抓手。要落实好各项相关政策,在收购主体、价格和用途方面给予城市政府更大自主权,并及时研究推出新的支持措施。本次会议进一步强调优化政策,业内认为,这或意味着更多配套举措已在路上,进一步扩大用途范围、降低资金成本等方面存在政策优化空间。
“总体来看,本次会议在凸显底线思维的基础上,关注助力行业良性循环,强化政策灵活性与精准度。地方政府化债、城市更新与住房供给改革的协同推进,既避免系统性风险,也为市场注入新动能。房地产市场止跌回稳的大趋势正进一步强化,房地产行业长期健康发展的确定性进一步增强。”张波说。
来源:澎湃网

声明:本文由入驻焦点开放平台的作者撰写,除焦点官方账号外,观点仅代表作者本人,不代表焦点立场。
