渭南楼市一周数据 陕西1-10月份房地产开发投资同比增长1.4%
扫描到手机,新闻随时看
扫一扫,用手机看文章
更加方便分享给朋友
搜狐焦点渭南楼市一周播报,网罗渭南楼市较新动态,关注全面楼盘信息,惊爆楼市最全优惠。渭南楼市一周重点数据回顾,根据渭南信息公示网显示,渭南楼市上周网上签约套数123套,签约面积15406.61㎡,其中住宅套数110套,住宅面积14308.28㎡;商用套数6套;其他套数为7套。

一、渭南楼市上周(2024年11月18日-11月24日)新房市场成交信息
渭南楼市一周重点数据回顾,根据渭南信息公示网显示,渭南楼市上周网上签约套数43套,签约面积5435.24㎡,其中住宅套数36套,住宅面积5044.88㎡;商用套数为6套,面积为260.53㎡;其他套数为1套,面积为129.83㎡。

环比上周,总成交下跌70套,其中签约面积下跌133502.91㎡;住宅下跌72套,其中面积下跌8170.43㎡;商用套数上涨5套,商用套数上涨5套,上涨面积197.29㎡;其他数下跌3套,其他套数面积下跌529.77㎡。
二、渭南楼市上周(2024年11月18日-11月24日)二手房市场交易统计
渭南楼市二手房市场网上签约套数80套,签约面积9971.37㎡;其中住宅套74套,住宅面积9263.4㎡;商用套数为0;其他套数为6套,其他面积为707.97㎡。

环比上周,渭南楼市二手房总成交下跌18套,签约面积下跌617.57㎡;其中住宅下跌13套,住宅面积下跌314.21㎡;商用套数持平0套;其他套数下跌5套,其他面积下跌303.36㎡。
三、陕西:1-10月份房地产开发投资同比增长1.4%
11月20日,陕西省统计局发布1-10月份全省经济运行情况。
1-10月份,全省固定资产投资同比增长4.1%,较1-9月加快0.4个百分点,连续5个月持续加快。分三次产业看,第一产业投资增长5.1%,第二产业投资增长10.7%,第三产业投资增长1.2%。
重点领域投资加快。工业投资连续8个月保持两位数增长,1-10月同比增长11.0%。其中制造业投资增长9.4%,能源化工投资增长19.4%。基础设施投资增长1.8%,较1-9月加快0.5个百分点。房地产开发投资增长1.4%,加快1.4个百分点。

四、渭南楼市上周(2024年11月18日-11月24日)热门楼盘

五、渭南楼市上周(2024年11月18日-11月24日)预售证公示信息
渭南楼市上周(2024年11月18日-11月24日),渭南万科城项目(地块1)S6#、S7#、S8#住宅楼取得预售许可证,以下是近期公示信息。

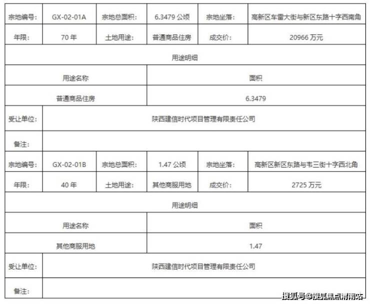
六、渭南楼市上周土地挂牌出让信息(2024年11月18日-11月24日)
渭南楼市(2024年11月18日-11月24日)期间,暂无土地挂牌出让信息,以下是近期土拍信息展示。
七、渭南一周热点资讯
1惠风·天和新品发布会暨光遇约223㎡实体样板间开放活动圆满举行(点击查看详情)
11月23日,“步入世界的新境”惠风·天和新品发布会暨光遇约223㎡实体样板间绽放活动,在五星级建国饭店举行。惠风·天和的业主代表和各界嘉宾,共同见证了这一璀璨绚丽又让人震撼身心的发布盛典。
惠风·天和,223㎡实体样板间匠心绽放,恭请品鉴。建面约175-260㎡实景现房,空中别墅臻席竞藏。
2、拒绝空谈 | 热势争藏渭南吾悦生活圈上的准现房!(点击查看详情)
买房乃是人生中一次至关重要的资产配置。从 “多方对比”,再到选定一方上佳之地栖居,每一步的抉择皆是经过深思熟虑之后的决定。
通达・丽景沄上作为渭南吾悦生活圈内的实景准现房,让家的模样清晰地呈现在眼前,也让梦寐已久的美好生活至此伸手即可触及。
3.实景现房+天然气接通双重buff下 渭南这家楼盘何以亮眼(点击查看详情)
以前买房,购房者关注哪里能“买到好房子”,现在,购房者最担心花光了积蓄,最后却不一定能“住上自己的房子”。这样的购房大环境下,很多置业者都不知从何选择。
然而无论如何,人们对理想家园的需求从未停止,因此,安全、靠谱成为置业者最看重的买房特性。广青东府,一梯一户纯板现房,即买即办证,看得见的品质与生活,值得信赖!
点击查看其他月份数据:https://weinan.focus.cn/zixun/shuju/

声明:本文由入驻焦点开放平台的作者撰写,除焦点官方账号外,观点仅代表作者本人,不代表焦点立场。
