“第三支箭”落地后,多家企业宣布定增计划
扫描到手机,新闻随时看
扫一扫,用手机看文章
更加方便分享给朋友
“第三支箭”刚刚落地,企业端便迅速响应。
11月30日早间,建发国际集团(HK01908,股价18.82港元,市值291.84亿港元)宣布以先旧后新进行配股。按照计划,建发国际集团将按配股价每股17.98港元,较最后交易日收市价每股19.86港元,折让约9.47%,配售4500万股股份,涉及资金约8.09亿港元。
同日晚间,大名城(SH600094,股价3.54元,市值87.63亿元)发布关于拟筹划非公开发行股票的提示性公告,拟向不超过35名特定投资者非公开发行股票。
此前的11月29日晚 间,北新路桥(SZ002307,股价5.25元,市值66.59亿元)、福星股份(SZ000926,股价5.30元,市值50.31亿亿元)、世茂股份(SH600823,股价3.01元,市值112.91亿元)相继发布筹划定增事项公告,但三家公司在公告中均未提及拟募集资金的具体情况。
易居研究院智库中心研究总监严跃进11月30日下午通过微信向《每日经济新闻》记者表示,总体上来看,再融资是好政策,但需要注意的是发行具备不确定性,多家房企在公告中也提及了这一点。“对房企来说,一定要读懂政策,尤其是和特定投资者做好协调和沟通,防范资金投入面临不确定性,同时抓住政策窗口期,积极确保再融资工作顺利推进。”
多家企业宣布推出定增计划
11月30日早间,建发国际集团公告称,拟按照先旧后新方式以每股17.98港元,较11月29日收市价折让9.47%,配售4500万股股份,相当于公司已发行股本约2.82%。
此次配股预计所得款项净额约为8亿港元,其中所得款项净额约80%或6.4亿港元将用作偿还借款,约20%或1.6亿港元将用作一般营运资金。

同日晚间,大名城(SH600094,股价3.54元,市值87.63亿元)发布关于拟筹划非公开发行股票的提示性公告,拟向不超过35名特定投资者非公开发行股票。
据公告披露,为满足公司业务发展需要,优化资本结构,改善公司财务状况,大名城拟向不超过35名特定投资者非公开发行股票。本次非公开发行拟发行的股票数量不超过本次发行前公司总股本的30%,最终发行数量以中国证监会核准的发行数量为准。

此前的11月29日晚间,世茂股份、福星股份、北新路桥均发布了筹划定增事项的公告。
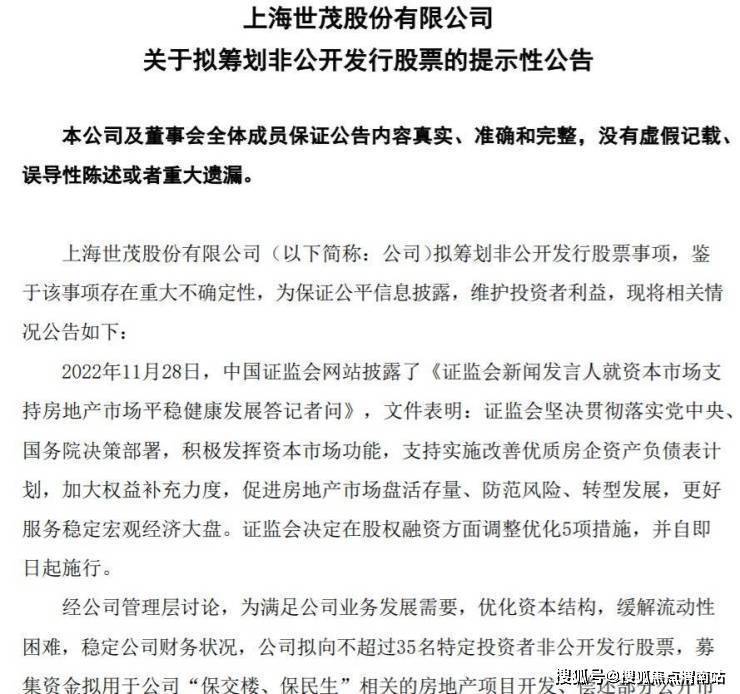
世茂股份在公告中提到,为满足业务发展需要,优化资本结构,缓解流动性困难,稳定公司财务状况,其拟向不超过35名特定投资者非公开发行股票,募集资金拟用于公司“保交楼、保民生”相关的房地产项目开发、偿还部分公开市场债务本息、以及符合上市公司再融资政策要求的补充流动资金等。
同时,世茂股份本次非公开发行拟发行的股票数量不超过本次发行前公司总股本的30%,最终发行数量以中国证监会核准的发行数量为准。
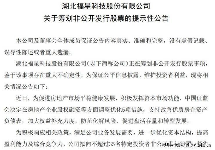
福星股份在公告中提到,拟向不超过35名特定投资者非公开发行股票,募集资金拟用于公司房地产项目开发。本次非公开发行拟发行的股票数量不超过本次发行前公司总股本的30%。
北新路桥公告称,为满足公司业务发展需要,进一步优化公司资本结构,提高综合竞争力,公司正在论证筹划非公开发行股票事项。公司拟向不超过35名特定投资者非公开发行股票,募集资金拟用于公司项目建设和日常经营。

上述五家企业,除建发国际集团在公告中提到具体的定增股份和筹资金额外,其他四家企业均未提及具体定增情况。如世茂股份在公告中提到,此举为满足公司业务发展需要,优化资本结构,但目前该筹划仍处于初期筹划阶段,非公开发行股票的具体方案仍未确定。大名城、福星股份和北新路桥的公告中也有类似表述。
从业务情况来看,这五家企业既有纯房地产开发企业,也有涉房企业。
其中,世茂股份、大名城和建发国际集团均属于纯房地产开发企业,世茂股份的营收中有九成以上收入来自房地产相关收入。而建发国际集团的业务收入主要为物业开发,上半年物业开发营收为156.06亿元,占营收比重为92.08%。
而福星股份和北新路桥均属于涉房企业。其中福星股份虽然也有金属制品相关业务,但业务大头仍是房地产,今年上半年其房地产收入为75.48亿元,占营收比重为92.77%。北新路桥的主营业务为工程开发,上半年实现营收36.26亿元,占比63.43%;销售商品房收入为12.14亿元,占比21.24%。
更多企业将加入再融资行列
11月28日晚间,为促进房地产市场平稳健康发展,积极发挥资本市场功能,中国证监会决定在房地产企业股权融资等方面调整优化5项措施,支持改善优质房企资产负债表,加大权益补充力度,防范化解风险、促进盘活存量和转型发展。这也被业界解读为支持房企股权融资的“第三支箭”。
作为首批推出配股募资的企业,资本市场的反应却不尽一致。11月30日,除建发国际集团股价收跌7.75%外,世茂股份和福星股份均封涨停板,北新路桥收涨1.16%。




中指研究院企业事业部研究负责人刘水11月30日下午通过微信向记者表示,“由于政策效应,初期投资者对于配股募资的企业会更多关注。但随着消息面的消化,以及市场变化,投资者会趋于理性。”
在刘水看来,证监会允许上市房企再融资,开辟了房企融资渠道,在一定程度上将补充房企流动性,缓解资金压力,改善资产负债表。而一些上市房企再融资,还可补充房企的流动性,缓解偿债压力。此外,由于是权益类融资,会优化资本结构,也将改善房企资产负债表。
“一般来说,购买股份的主要是以下几类公司:一是建筑企业及其他房地产上下游企业,二是优质稳健的房企,三是国企国资,四是资管机构。预计这些机构将成为购买房企股份的重要参与者。”刘水表示。
“房企采取非公开发行股份的操作,体现了‘第三支箭’顺利落地。此类融资的效果是立竿见影的,至少门槛低、流程少、政策支持多,是一些房企后续改善资金状况、增强企业抗风险能力的重要举措。”严跃进向记者表示,“从政策导向看,主要是为了满足房企保交楼、偿债务、改善经营状况的相关需求。预计近期会有更多房企加入到此类动作中。”
严跃进认为,总体上看再融资是好政策,但需要注意的是发行具备不确定性,多家房企在公告中也提及了这一点。“对房企来说,一定要读懂政策,尤其是和特定投资者做好协调和沟通,防范资金投入面临不确定性,同时抓住政策窗口期,积极确保再融资工作顺利推进。”
来源:每经网
声明:本文由入驻焦点开放平台的作者撰写,除焦点官方账号外,观点仅代表作者本人,不代表焦点立场。
