多地围堵信贷资金违规流入楼市 银行“抽贷”震慑投机者?
扫描到手机,新闻随时看
扫一扫,用手机看文章
更加方便分享给朋友
信贷资金违规流入房地产在经过一段时间的严查后,或已进入实质处罚阶段。近日,网上流传上海一违反贷款用途的个人贷款被提前收回。除了上海之外,在政策监管的压力下,在北京、广州等地,一旦查出消费贷、经营贷用于购房的情况,根据借款合同,也有被抽贷的可能。
从去年年底至今,房贷政策一再收紧,先是央行对各个银行的房贷设置了“两道红线”,而后,以一线城市为主的热点城市频频推出住房信贷管理措施。
在业内人士看来,未来房价上涨过快的城市,将加强违规资金流入楼市的监管力度,而“抽贷”举措也将对投机者造成震慑作用。
信贷资金挪用于购房接连被罚
近日,一份网传归属地为上海的《个人贷款提前收回告知函》显示,因贷款人未按约履行借款合同第四条关于“贷款用途”的相关约定,银行宣布这笔近300万元贷款提前到期,并通知贷款人须在3月31日前全额归还贷款本息。
一般来说,当贷款人违规使用贷款资金时,根据合同约定银行有权提前收回贷款(即“抽贷”)。在贝壳研究院高级分析师潘浩看来,上述告知函主要是涉及经营贷挪用至购房,银行收回贷款,这也说明此前房贷检查已经进入落实阶段。
据悉,早在今年1月29日,上海为了防止消费类贷款、经营性贷款等信贷资金违规挪用于房地产领域,下发了《关于进一步加强个人住房信贷管理工作的通知》,对2020年6月份以来发放的消费类贷款、经营性贷款以及个人住房贷款进行全面自查。借款人存在违反合同约定行为的,将按照合同约定给予惩戒。
值得注意的是,据媒体报道,为了严控信贷资金违规流入房地产领域,除了上海之外,多地银行在自查中若发现这种情况,也会按合同要求借款人提前还款。
从惩戒力度来看,据潘浩介绍,以往的政策并没有涉及收回贷款。早在2016年,上海就发布调控政策要求首付资金为自有资金,当时的处罚方法是将违规者拉入失信名单。同年,深圳也同样发布相关要求,着力打击互联网金融企业、小额贷款公司等金融机构从事首付贷、众筹购房、过桥贷等金融杠杆配资业务。而2017年-2020年,各地在房贷方面的监管政策,主要落实在打击通过流水造假骗取贷款的行为。
此前,58安居客房产研究院分院院长张波在接受新京报记者采访时建议,购房者须慎用一些非正规的贷款手段,比如消费贷、经营贷筹集首付资金,因为现在查处力度非常大,甚至未来可能面临处罚。
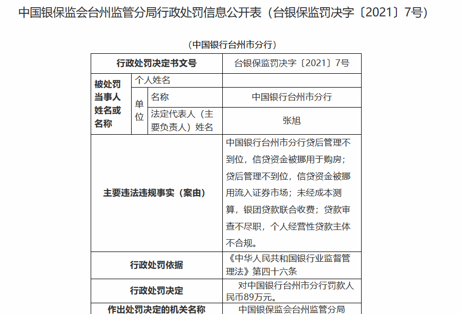
除了银行抽贷之外,近期,各地银保监局也不断开出“罚单”,主要是针对违规放贷或对贷款用途监管不力的银行。比如3月8日,中国银行台州市分行因为贷后管理不到位,存在信贷资金被挪用于购房等情况,被罚款89万元。而对于农业银行沈阳分行南湖支行违规发放个人商品房贷款行为,则被给予警告处罚。

图片来源:银保监会网站。
广东省住房政策研究中心首席研究员李宇嘉表示,从近期的地方动态来看,各地银监部门都在加强对经营贷贷后的资金流向检查。包括交易背景的真实性,受托支付的流程是否合理,是否存在大额提现,是否存在借款人及直系亲属在近半年内购房的情况等。
各地严控消费贷、经营贷流入楼市
事实上,从去年年底至今,房贷政策一再收紧,先是央行对各个银行的房贷设置了“两道红线”,明确限制了房贷总额比例。而后,以一线城市为主的热点城市房贷监管政策接连推出。
1月30日,北京银保监局发布消息称,要求各行对2020年下半年以来新发放的个人消费贷款和个人经营性贷款合规性开展全面自查,发现个人信贷资金违规流入房地产等问题,对银行机构从严顶格处罚。2月10日,北京银保监局发布 《关于加强个人经营性贷款管理 防范信贷资金违规流入房地产市场的通知》,要求严格实施贷前调查,尽职落实贷后管理。
与此同时,今年2月,广东银保监局下发通知要求,严肃查处经营贷、消费贷违规流入房地产领域行为。提到强化大数据筛查,严肃查处经营贷、消费贷违规流入房地产领域行为,形成市场震慑。
除一线城市外,二线城市也出现监管举措。3月3日,杭州市明确严禁发放用于购房首付款或偿还首付款借贷资金的个人经营性贷款和消费贷款,严格个人经营贷和消费贷真实性审查,加强贷后资金管理。
对此,李宇嘉认为,去年经营贷违规流入楼市主要在上海、深圳、广州,今年可能会扩展到二线城市。因此,必须从政策上堵住经营贷可能流入楼市的渠道。
李宇嘉表示,如果经营贷进入楼市的漏洞不堵住的话,按照目前的楼市形势,今年经营贷违规流入楼市的范围和规模要比去年更大。一方面是因为经营贷投放的压力比较重,另一方面,随着楼市调控强度加大,房贷利率会上升,经营贷和房贷利率之间的剪刀差也会扩大。
据3月10日央行发布2021年2月金融统计数据报告显示,2月人民币贷款新增1.36万亿元,创历史同期较高水平。其中,2月居民部门贷款增加1421亿元,同比多增5554亿元;中长期贷款增加4113亿元,同比多增3742亿元。有业内人士认为,2月楼市成交仍然保持热度,支撑居民中长期贷款继续增加。
“违规资金”流入楼市监管力度或将加大
“上海、深圳等地这一轮房价上涨和信贷违规进入房地产关系非常大。”此前,中原地产首席分析师张大伟分析认为,今年以来,房地产调控的着力也是调控信贷,调控效果要看这一政策执行力度如何。
李宇嘉也认为,严打经营贷和资金违规流入房地产市场,将是今年房地产调控的主要工作,也关系到今年的楼市能不能稳定下来。目前,全国楼市的运行态势和2016年类似,也就是从深沪一线城市,蔓延到广州、北京以及热点二线城市。如果不控制经营贷的流向,将可能助推新一轮泡沫的攀升。
对于今年房地产金融环境,潘浩分析称,从中国银行保险监督管理委员会提到“房地产泡沫风险依旧很大”,可见今年对于房地产金融的监控将持续加强,特别是落实在“违规资金流入楼市”方面,将提到更加重要的地位。
不过,李宇嘉表示,监管经营贷流入楼市实践中也有难度。在房贷额度和占比受到管控的情况下,银行更有动力去发放房产抵押变相进入楼市的经营贷,缓冲房贷下降造成的利润损失。
李宇嘉认为,未来,更多是银保监会和人民银行联合检查,以及商业银行总行审计部门的贷后检查。银保监会也会协调银行与银行之间资金追踪的合作,也就是如果资金从A银行贷出来,以后流向了B银行,那么也会要求B银行配合检查。
潘浩预计,后续对房价上涨过快的城市,特别是大城市,将加强“违规资金”流入楼市的监管力度,“提前回收贷款”措施将对房地产投机者造成震慑作用。
“如果出现资金违规使用的情况,就会有抽贷的可能性,近期各地已经对部分违规贷款做出了抽贷的举措。”李宇嘉如是称。
新京报记者 袁秀丽
编辑 杨娟娟 校对 李项玲
来源:新京报

声明:本文由入驻焦点开放平台的作者撰写,除焦点官方账号外,观点仅代表作者本人,不代表焦点立场。
