“好房子”国家标准5月1日实施,对市场有多大影响?
扫描到手机,新闻随时看
扫一扫,用手机看文章
更加方便分享给朋友
2025年3月31日,住房城乡建设部发布《住宅项目规范》(下称《规范》)国家标准。该政策将于5月1日正式实施,旨在提升住宅建筑的安全、舒适、绿色、智慧水平。
从《规范》内容来看,主要有以下几点:
1、新建住宅建筑层高不得低于3米,卧室和起居室的净高不得低于2.6米,局部净高不得低于2.2米,且其面积需控制在室内的三分之一以下。
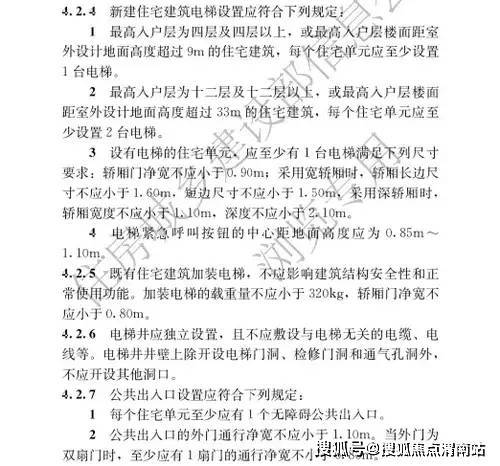
2、4层及以上的住宅必须至少配置一台电梯,12层及以上的住宅应至少配两台。
3、提高住宅隔声和噪声指标,优化采光与日照设计,每套住宅应至少有一个卧室或起居室能满足日照标准。
4、要求公共移动通信信号覆盖到公共空间和电梯轿厢内,空调室外机安装在专用平台。
作为强制性国家标准,2025年5月1日起所有住宅项目必须严格落实《规范》的条文内容,这将提升房地产市场的规范化程度,引导房地产行业向高质量发展迈进。同时,在市场对高品质住宅需求增长的背景下,新标准也将一定程度激励居民改善住房条件,推动置换需求。
为适应人民群众提升居住品质的需要,住房城乡建设部3月31日发布国家标准《住宅项目规范》(下称《规范》)。新规范以住宅项目整体为对象,以安全、舒适、绿色、智慧为目标,在规模、布局、功能、性能和关键技术措施等方面,对住宅项目的建设、使用和维护作出规定。
此前,在3月9日举行的十四届全国人大三次会议的记者会上,住房城乡建设部部长倪虹曾就“好房子”建设这一热点议题作出回应。倪虹强调,标准水平决定房屋品质。他表示,通过调研了解到,“好房子”有几个“度”,大家特别关注,比如房间的高度、温度、湿度、净度、亮度,还有采光度。近期,住建部正在组织编制“好房子”的建设指南,也在修订《住宅项目规范》,其中一项是把住宅层高提高到不低于3米。
此次《规范》的发布,从多维度提升居住体验,也是对推动建设安全、舒适、绿色、智慧的“好房子”的响应。
首先从最受关注的层高来看,《规范》规定新建住宅建筑层高不应低于3米;卧室、起居室的室内净高不应低于2.6米;厨房卫生间室内净高不应低于2.2米。
据之前2012年版的《住宅设计规范》规定,住宅层高宜为2.8米。此次“不低于3米”的规定将整体层高提升了0.2米。
层高为上下两层楼面或楼面与地面之间的垂直距离,《商品房买卖合同》中一般会对其多少进行约定。减去楼板厚度后叫作净高。即层高=室内净高+楼板厚度。大多数购房者在交房验收时测量的是室内净高。
一般来说,为保证居住舒适性,装修吊顶后的净高要达到2.4米,如果低于这个高度一般不建议做吊顶。
层高直接影响居住舒适度和日常采光,通常层高越高的项目,居住体验更为舒适,日常采光也更好。
除层高之外,公共空间上,《规范》要求4层及以上新建住宅建筑,每个住宅单元应至少设置1台电梯。12层及以上,每个住宅单元应至少设置2台电梯;对于既有住宅建筑加装电梯,不应影响建筑结构安全性和正常使用功能。
住房城乡建设部部长倪虹3月9日在十四届全国人大三次会议民生主题记者会上说,从2019年中央部署实施城市更新以来,全国已累计开工改造城镇老旧小区近28万个,惠及1.2亿群众;加装电梯超过13万部。
长期以来老旧小区加装电梯一直都是个难题,这也成了老旧小区改造纠纷主要原因之一。如今要求4层及以上新建住宅建筑设置电梯, 除了老年人需求、便于出行和搬运重物、有利于医疗救护以外,还避免了未来再面临加装电梯的难题。
此外,《规范》在“适老化”方面还提到了户门、卫生间门的通行净宽、电梯的轿厢尺寸,公共出入口净宽等要求。
在居住体验方面,《规范》提高了墙体和楼板隔声性能。将卧室、起居室楼板的撞击声隔声性能指标“不应大于75分贝”提升为“不应大于65分贝”。还提高了建筑外窗的隔声性能,较现行标准提升了5分贝。
这不仅有效控制了邻居之间噪声的干扰,更好地保障了居家生活的舒适性,还控制了沿街交通噪声污染。切实解决了居住生活痛点。
聚焦到关注度最高的层高来看,据CRIC产品测评库不完全统计,15个重点城市(北京、上海、广州、深圳、杭州、合肥、厦门、南京、武汉、苏州、天津、西安、成都、长沙、重庆)2024年至今6268个典型项目平均层高已达3.04米。
典型城市中仅天津和厦门平均项目层高低于3米,西安、成都、上海、长沙、重庆等城市层高相对较高。
这主要与城市供应结构有关,从典型项目数据来看,几乎所有改善项目层高都在3米以上,部分高端项目在3.3米以上,而刚需项目整体层高基本在2.9米到3米之间,极少数低于2.9米。
这主要与整体新房市场以“改善”及“刚改”为主流有关。
CRIC数据显示,2025年一季度,新房需求继续由二房、三房向四房迁移,前两者的成交套数占比较去年水平分别下降1.1和1.7个百分点,而四房产品同期增加2.1个百分点,市场份额首次提升至三成以上水平。
由此可以清晰地看到,新房市场刚需购房群体的占比正逐步降低,而随着改善需求的不断走热,购房者对品质、功能以及整体居住体验也提出了更高要求。
业内人士王先生表示,目前很多新房产品,尤其是改善类的基本都满足新规,现在主要是从文件上明确了,“从市场影响来看,更多的可能和建造成本有关,比如2.8米和3米虽然看起来就差0.2米,对楼层高的高层建筑来说,可能会少一层房子,少卖一层,利润还是有一定影响的。但长期来看还是有利于市场整体发展的。”
对于《规范》的标准和内容,部分购房者表示,重点还是看价格。
章先生表示:“本来‘老破小’就是和‘新房’不一样,我们买的时候就知道‘新房’肯定质量更好,但我买‘老破小’就是因为地段相对好一点,且价格便宜,如果我有钱,我当然会考虑地段又好房子又好的项目,但重点还是没那么多预算。”
CRIC数据显示2024年全年上海共成交217103套二手房,其中90平方米以下房源占142543套,占比达65.66%,大部分为建筑年代15年以上房源。
从次新房来看,据CRIC产品测评库不完全统计,2020年在售的2000多个住宅项目中,层高2.9米以下的项目占比约35.3%,大部分为刚需产品。
我们以项目销售均价与城市成交均价的比值为衡量标准,结果可以看到均价比值在1倍以内的低价盘层高普遍低于3米,占比高达86.3%。均价比值在2倍以上的高价盘层高普遍在3.1米以上,占比多达48%。高净值群体更愿意为立体空间“买单”,高价盘标配层高超3.1米。
由此可见,对二手房市场来说,建筑年代较早的二手房本身有一定的价格优势,受《规范》影响较少,购房者在选择的时候更看重“性价比”,而对于部分2020年前后的次新房来说,尤其是部分纯刚需产品,可能会因标准不同而出现一定的影响。
整体来看,《住宅项目规范》的推出,不仅填补了住宅建设的标准空白,还将推动实现“安全、舒适、绿色、智慧”的住宅发展目标。
随着新标准的实施,将大幅改善住房质量,全面提升居住品质,满足改善型需求人群对高质量住宅的期待,为居民提供更加舒适的居住体验,同时也为房地产市场的稳定发展提供制度保障。
需要注意的是,提高建筑标准可能会增加部分建造成本,但通过技术进步,如智能建造、新材料的发展等,未来或能部分缓解。
来源:中房网

声明:本文由入驻焦点开放平台的作者撰写,除焦点官方账号外,观点仅代表作者本人,不代表焦点立场。
