渭南楼市一周数据回顾 四季度LPR报价仍有下调可能
扫描到手机,新闻随时看
扫一扫,用手机看文章
更加方便分享给朋友
搜狐焦点渭南楼市一周播报,网罗渭南楼市较新动态,关注全面楼盘信息,惊爆楼市最全优惠。渭南楼市一周重点数据回顾,根据渭南信息公示网显示,渭南楼市上周网上签约套数38套,签约面积5045.83㎡,其中住宅套数37套,住宅面积4941.6㎡;商用套数为0套;其他套数为1套,其他面积104.23㎡。

一、渭南楼市上周(2024年9月16日-9月22日)新房市场成交信息
渭南楼市一周重点数据回顾,根据渭南信息公示网显示,渭南楼市上周网上签约套数38套,签约面积5045.83㎡,其中住宅套数37套,住宅面积4941.6㎡;商用套数为0套;其他套数为1套,其他面积104.23㎡。

环比上周,总成交下跌8套,其中签约面积下跌1809.52㎡;住宅下跌1套,住宅面积上涨115.93㎡;商用套数下跌7套,商用面积下跌1974.81㎡;其他套数持平1套,其它面积下跌49.36㎡。
二、渭南楼市上周(2024年9月16日-9月22日)二手房市场交易统计
2024年9月16日-9月22日,渭南楼市二手房市场网上签约套数61套,签约面积6455.93㎡;其中住宅套数54套,住宅面积5945.04㎡;商用套数为0;其他套数为7套,其他面积510.89㎡。

环比上周,渭南楼市二手房总成交下跌18套,其中签约面积下跌2325.11㎡;其中住宅下跌22套,住宅面积下跌2529.07㎡;商用套数持平为0;其他套数下跌4套,其他面积上涨203.96㎡。
三、四季度LPR报价仍有下调可能
2024年9月20日,全国银行间同业拆借中心公布新版LPR报价:1年期品种报3.35%,上月为3.35%;5年期以上品种报3.85%,上月为3.85%。数据显示,最新LPR维持不变,这使得市场预期落空。
对于美联储降息后国内是否跟随,中银证券全球首席经济学家管涛近日在接受每日经济新闻记者采访时曾明确指出,美联储降息并不意味着中国必然跟随降准降息。
在信贷市场供求关系向需求方倾斜的背景下,前期一些报价行对其最优惠客户的贷款利率下调,而给出的LPR报价没有随之下调。由此,未来在提高LPR报价质量过程中,也不排除政策利率保持不变,LPR报价单独下调的可能性。
扫描下方二维码了解渭南楼市各大楼盘信息。另外,也可以直接拨打0913-2074369/13335353317,联系搜狐焦点渭南站购房者专家,了解渭南楼市概况。

四、渭南楼市上周(2024年9月16日-9月22日)热门楼盘

五、渭南楼市上周(2024年9月16日-9月22日)预售证公示信息
渭南楼市上周(2024年9月16日-9月22日),保亿文阙台S1号楼13套商铺获得预售证,以下是近期公示信息。

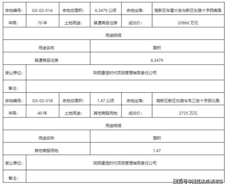
六、渭南楼市上周土地挂牌出让信息(2024年9月16日-9月22日)
渭南楼市(2024年9月16日-9月22日)期间,暂无土地挂牌出让信息,以下是近期土拍信息展示。
七、渭南一周热点资讯
1、渭南媒体资深媒体人解读 本土名企的破局之路(点击链接查看详细信息)
在当下,像中创现代置业这样不追地王、不拉杠杆、不赌周期、不拼特价,还能持续全线热销的房企,而且每个月都能位列销量榜三甲,在渭南可以说是绝无仅有。这不仅是一份成绩单,也是经过市场检验、被购房者认可的导购书。中创凭借雄厚的品牌实力和稳健的经营能力,做好产品和服务的同时,为渭南楼市竖起了一杆大旗。
2、渭南投资新机遇 聪明人必看(点击链接查看详细信息)
人人都知道城中心的千万好,但如何才能找到踩在“心巴上”的优质好房,进而完成投资大计?不妨看看吾悦旁这家已进入交付百日倒计时的楼盘,配套齐全、交通便捷、价格合适,约106-148㎡多种户型,总有一款匹配你的需求!
3、不一样的人生 不一样的洋房生活(点击链接查看详细信息)
高新璞墅的洋房,大抵是每一位向往美好生活太太的理想。项目6米挑空露台+270°的空中转角巨幕视野,泡一杯香茶,岁月无忧、练一会瑜伽,健康自来。
4、在渭南 怎样的房子才能称为理想舒居(点击链接查看详细信息)
那么,纵观渭南当前楼市,什么样的房子才能满足大家对于“美好舒居”的定义,低密的板式楼有一定的发言权,比如纯板设计的现房——广青东府,以16F小高层形象,博得了很多有购房计划的人一波好感!
5、楼市“金九” 渭南哪些楼盘关注度最高(点击链接查看详细信息)
2024年的房地产市场,进入了“金九银十”的传统行情。对于正处调整阶段的楼市来说,年底收官前的这波行情,还需以更加包容的心态去期待。那么在渭南楼市中,哪些楼盘的关注度偏高一些?跟着小编一探究竟……
点击查看其他月份数据:https://weinan.focus.cn/zixun/shuju/

声明:本文由入驻焦点开放平台的作者撰写,除焦点官方账号外,观点仅代表作者本人,不代表焦点立场。
