深度研究丨16家房企债务重组落地,房地产风险出清进入“深水区”
扫描到手机,新闻随时看
扫一扫,用手机看文章
更加方便分享给朋友
今年以来,房企债务重组和重整自救方面不断有新的好消息传来。
包括碧桂园、融创、远洋、旭辉在内的多家房企在债务重组方面取得了突破性进展,金科股份和协信远创的重整计划也获得了法院批准。这些积极的进展,标志着房地产行业进入风险出清的新阶段。
与此同时,房企债务重组的重点由过去几年的债务展期到削减债务转变,对企业的可持续发展和行业的复苏有着至关重要的作用。
但整体行业面仍然面临着一系列的挑战,只有大多数出险房企债务重组成功才真正意味着行业风险彻底出清。
据不完全统计,截至2025年8月4日,60家出险房企公布了债务重组或破产重整的进展。其中,在42家已披露了债务重组情况的房企中,共有16家完成了全部或部分的债务重组。
从时间来看,16家企业中,有8家是2025年重组方案获批,房企债务重组的步伐明显加快。
具体企业来看,旭辉集团、融创中国、龙光集团已经接近完成境内和境外债务的整体重组或展期;此外,远洋集团、世茂集团、佳兆业等已完成境外债的整体重组。
不过,在2025年之前,富力地产最早在2022年底成为首家完成境内外债券全部展期的内房企,不过2024年再陷危机;同样,当代置业2022年境外债务重组方案也曾获通过,境内债的展期亦达成协议,目前也陷入了二次违约。
可见,2025年重组成功的房企基本都是整体债务重组,而前两年重组成功的案例多为债务展期成功。
而在破产重整方面,22家A股上市或未上市的房企中,金科、迪马、财信地产、隆基泰和4家主动申请了破产重整,协信远创和宋都集团则被债权人申请破产重整,其中金科和协信的破产重整已经被法院批准,此外还有新华联和华晨地产已经完成了重整进程。
H股方面,49家H股上市的内房企中有27家收到过清盘呈请,其中德信、新力、大发、佳源国际和中国恒大5家企业已经被颁令清盘,12家房企的清盘呈请被香港高等法院颁令撤回。H股房企基本都在积极进行债务重组自救,尽量避免被清盘的情况发生。
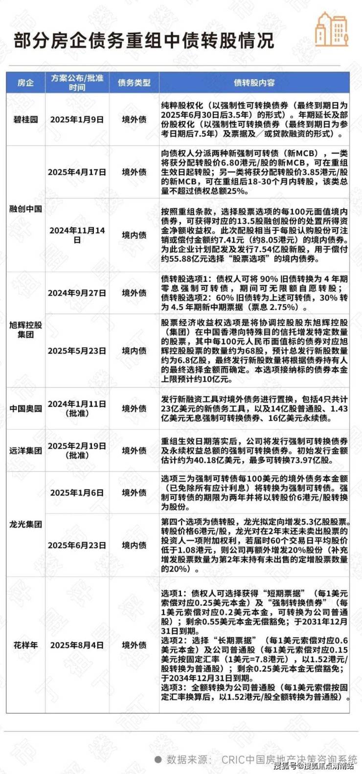
现金回购、债务展期及债转股是大多数房企债务重组方案的主流选项,房企债务重组方案虽然各有特点,但核心目标还是削债。
目前,由于大多数出险企业现金流紧张,同时资产价值缩水或已被抵押质押,能够用于抵债的优质资产不多,而债转股成为了大多数房企重组的标配。
一个典型案例是龙光集团。2025年1月6日龙光集团发布境外债重组方案,其中就包括现金支付、短期票据与强制可转换债券的组合、强制可转换债券、长期票据共计四个选项,其中强制可转债的期限为两年并将以转股价6港元/股转换为股份。
此外,6月23日龙光集团公布了境内债重组方案,也给出了债转股的选项,企业拟定向增发5.3亿股股票。转股价格6港元/股,龙光对在2年末还未卖出股票的投资人一项附加权利,若届时60个交易日平均股价低于1.08港元,则公司再额外增发20%股份(补充增发股票数量为第2年末持有未出售的定增股票数量的20%)。
碧桂园也在2025年1月9日披露的境外债务重组方案中给予范围内债务的债权人五个经济选项,在债转股方面则给与了将债务全部股权化的形式),或者债务年期延长及部分股权化。6月30日已有超过75%的境外债券持有人已签署重组支持协议,年内有望达成境外债务重组。
而在2025年4月17日,融创也发布了境外债务二次重组方案,针对总规模约95.5亿美元的境外债务重组采用“全额债权转股权”模式,成为首家将所有美元债券转换为股票的大型开发商。
除此之外,旭辉控股、远洋集团、中国奥园、花样年等房企的重组方案中也有债转股这类化债方式。
2025年典型房企在债务重组方面取得突破性进展,标志着房地产行业已进入风险出清的新阶段。
债务重组进展顺利与否,实际是债务人房企与债权人之间的博弈与权衡。从已有债务化解案例来看,围绕债权人与债务人的矛盾点主要有以下几个方面:
一是如何平衡保交楼任务与债务重组。如果出险房企首先要完成保交楼任务,就不可避免要将有限资金全部投入项目中,而债务重组中的现金回购方案,可能会出现现金不足兑付的情况,从而影响债权人的利益。
二是债务重组中的增信资产存在争议。事实上,不少债务重组的方案中均会涉及增信资产,而有不少债权人会对方案中的增信资产的评估价格偏高存在疑虑。除了评估价格的原因外,未来外部环境的变化及内部程序履行不到位等原因都有可能使得增信资产处于“失效”状态。
三是能否对所有债权人一视同仁。事实上,当前房企对待境内及境外债务处理上,所采取的策略有所不同,这有可能损害部分债权人的利益,从而阻碍重组进展。以融创为例,融创境内债二次重组有折价回购、以资抵债、留债展期等多种选项;而境外债二次重组则仅有债转股一个选项。此外龙光境外债重组方案中现金回购的比例为15%,而境内债的现金回购比例为18%。
虽然债权人与房企之间存在天然矛盾,但自2021年恒大暴雷以来,房地产行业已经过了4个年头,当前房地产市场仍未出现明显回暖迹象,大多数债权人的预期变得更加贴合现实,更加务实理性。
对于债权人而言,是否支持债务重组是一笔简单的经济账,只要债务重组后的清偿率能够超过破产清算,唯一合理的选择依然是接受重组方案。同时从行业面来看,只有大多数出险房企债务重组成功才能真正意味着行业风险彻底出清。

在过去一年里,中央政府提出促进房地产市场止跌回稳的目标,而企业主体能够正常运作也是房地产止跌回稳一个重要标志。
当前政策面宽松,在一定程度上缓解了房企的流动性压力,相信,随着加快实施城中村和危旧房改造、推进收购存量商品房等支持房地产行业的“组合拳”政策推动下,房企债务重组将迎来加速度,并推动企业更快回归正常经营轨道。
来源:丁祖昱评楼市

声明:本文由入驻焦点开放平台的作者撰写,除焦点官方账号外,观点仅代表作者本人,不代表焦点立场。
