六城出台“限跌令” 双向调控下的楼市库存压力待解决
扫描到手机,新闻随时看
扫一扫,用手机看文章
更加方便分享给朋友
9月,房地产交易市场进入传统“金九银十”时期,但目前市场多项数据表现“乏力”,不复往年的火爆场景。
在部分城市加码调控政策以抑制房价过快上涨的同时,也有部分城市通过召开座谈会或出台政策的方式,限制房企降价,被行业媒体称之为“限跌令”。
“限跌令”的出现引起了广泛关注,意味着各地楼市已经开始分化,且进入双向调控时代。
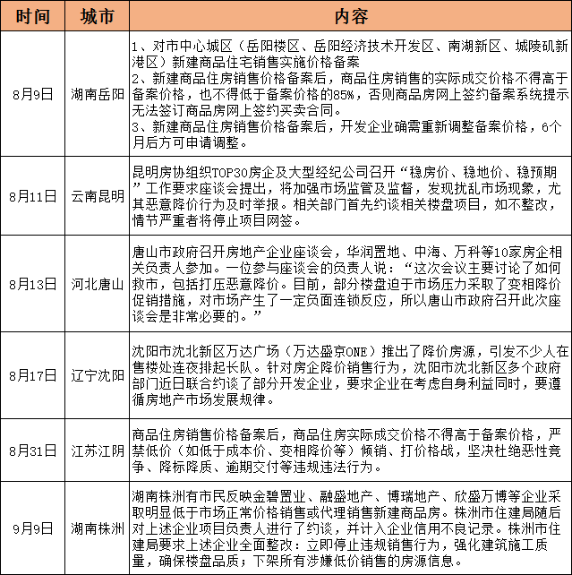
据不完全统计,截止目前,已经有湖南岳阳、河北唐山、云南昆明、辽宁沈阳、江苏江阴等6个城市先后发布“限跌令”,基本都是三四线城市。
在各地政策的不断出台、金融监管日趋严格的情形之下,“三线四档”、土拍“两集中”也对于各地楼市的稳地价、稳房价、稳预期起到了一定作用。房地产企业的发展进入调整期,不少企业融资渠道受限、销售回款困难,开始采用降价销售的方式加速回款,缓解困境。
“限跌令”以三四线城市为主
8月9日,湖南岳阳发布《关于房地产市场新建商品住宅往前成交价格限制的通知》,这是2021年全国排名前列限制房价跌幅的政策。《通知》中明确,新建商品住房销售价格备案后,其实际成交价格不得低于备案价格的85%,否则商品房网上签约备案系统提示无法签订商品房网上签约买卖合同;若开发企业确需重新调整备案价格,6个月才可以申请调整。
而后,云南昆明、河北唐山、辽宁沈阳、湖南株洲先后召开座谈会,强调要加强市场监督管理,遵循房地产市场发展规律,严防恶意降价,扰乱市场秩序,立即停止违规销售行为,下架所有涉嫌低价销售的房源信息。
8月31日,江苏江阴市发布《关于进一步促进房地产市场健康稳定发展若干事项的通知》中明确规定,严禁低价(如低于成本价、变相降价等)倾销、打价格战,坚决杜绝恶性竞争、降标降质、逾期交付等违规违法行为。

经过梳理发现,“限跌令”政策出台的目的主要在于打压恶意降价行为,保持房地产市场的平稳健康发展。同时可以看出发布“限跌令”的6个城市基本都是处于市场下行趋势,库存压力大且市场去化缓慢。
对此现象,中原地产首席分析师张大伟表示:“目前楼市分化现象明显,一、二线城市预防暴涨,三、四线城市则在预防暴跌。”
三四线城市库存压力大
数据是市场现状的最直接体现。
以昆明为例。在新房方面,据克而瑞数据显示,8月昆明主城商品住宅成交均价14028元/平方米,环比下降2.95%,同比下降8.65%,主力成交皆为刚需低价项目,供销量价持续下跌。二手房方面,昆明的二手房交易量从5月的703套、7月的500套、直线下降到8月的178套,交易量呈断层式下降。
昆明并不是特例。据数据显示,8月岳阳商品住宅均价6860元/平米,同比下降2.21%,整体市场均价处于下跌通道。
唐山同样也存在销售下滑的状况。据克而瑞环京统计决策系统统计,2021年1-7月,唐山实现成交金额202.73亿元,同比下降31.24%,成交均价9941元/㎡,同比下降9.19%。7月份唐山成交价回调,商品住宅成交面积25.4万㎡,环比减少18%;成交均价为9475元/㎡,环比下跌7%。
伴随着成交下滑,市场去化会更加缓慢,库存压力增大。据中国房地产决策咨询系统数据显示,截止到8月,昆明库存1129万平米,消化周期19.9个月。唐山主城区新建商品房库存586.36万平方米,去化周期更是高达40多个月。
纵观全国楼市,存在库存压力大、去化缓慢情况的并非只有个别城市,可以预见,未来随着政策收紧效应显现和整体市场继续下行,不排除更多城市出台“限跌令”。
“限跌令”并非首次出现
2003年,国务院18号文官宣,房地产成为国民经济的支柱产业。2008年11月,国务院常务会议提出10条措施,“四万亿”政策出炉。同年12月国务院办公厅发出《关于促进房地产市场健康发展的若干意见》。至此,房地产市场开始进入黄金十年。
在此后,为了房地产市场的平稳健康发展,楼市调控以限制房价上涨过快为主基调,但是也有部分地方出台了限制房价跌幅的政策,因此“限跌令”并非新生事物。
2014年,杭州曾规定商品房实际成交价低于备案价格超过15%,否则将被限制网签;此后,2016年广东惠州、2017年广东中山、2018年山东济南先后出台政策或约谈房企,禁止“恶意降价”;2020年3月,东莞也出台“限跌令”,规定准售房源不得低于申报价格的90%。
房住不炒 稳字当头 住有所居
有人会不理解,房价下跌难道不是好事吗?其实,事实并非如此。
首先,房子除了居住之外,更是人们保值、投资的一个渠道。房价上涨,对于已经购房的人来说,固然是好事,但是对于没有买房的人来说会不断增加压力;房价下跌,会使已经买房的购房者资产缩水,可能导致部分人出现过激的维权行为,不利于社会稳定。而即将买房、未来将要买房的人,也不能保证房价不会继续下降。
其次,房价大起大落,对于房地产行业的上下游产业都将造成巨大影响,不利于整个产业链的稳定发展。
最后,就房地产业本身来说,可能形成行业的恶性竞争,打价格战,在售价降低的情况下,为了利润,会缩减成本,可能会导致烂尾楼的不断增加,最终受害的还是购房者。
因此房价不能过快上涨,也不能随意下跌。此次,“限跌令”的再次出现,是“一城一策”、精准调控的体现,也印证了国家稳字当头、房住不炒、全面落实房地产长效机制,促进房地产市场平稳健康发展的决心。中原地产首席分析师张大伟也表示,“限跌令”表面是部分房企在负债高压下抢跑,背后其实进一步说明了“稳定”是楼市最确定的关键词。
来源:中国网

声明:本文由入驻焦点开放平台的作者撰写,除焦点官方账号外,观点仅代表作者本人,不代表焦点立场。
