如何看待“我国房地产市场供求关系发生重大变化”?
扫描到手机,新闻随时看
扫一扫,用手机看文章
更加方便分享给朋友
7月24日,中共中央政治局召开会议,分析研究当前经济形势,部署下半年经济工作。
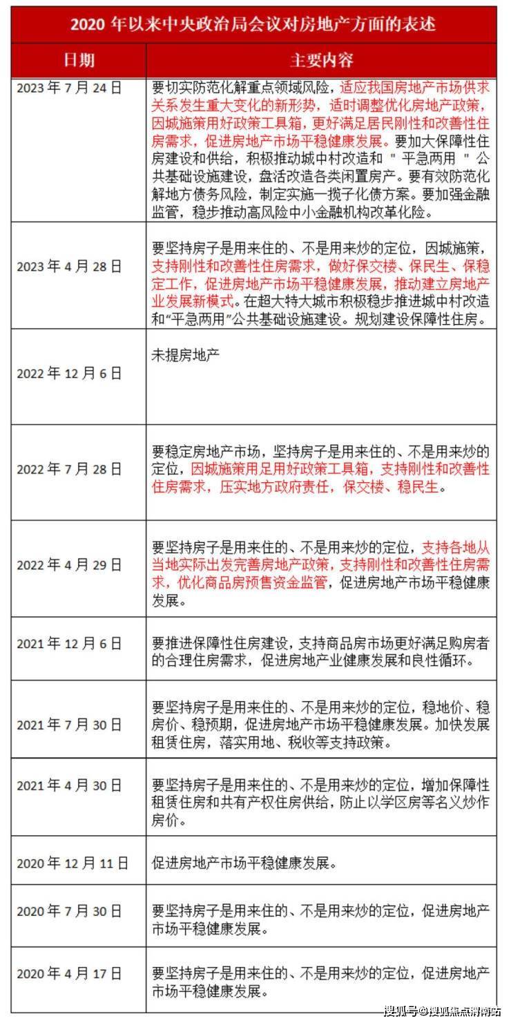
会议指出,要切实防范化解重点领域风险,适应我国房地产市场供求关系发生重大变化的新形势,适时调整优化房地产政策,因城施策用好政策工具箱,更好满足居民刚性和改善性住房需求,促进房地产市场平稳健康发展。要加大保障性住房建设和供给,积极推动城中村改造和“平急两用”公共基础设施建设,盘活改造各类闲置房产。要有效防范化解地方债务风险,制定实施一揽子化债方案。要加强金融监管,稳步推动高风险中小金融机构改革化险。
对于房地产方面的表述,诸葛数据研究中心高级分析师关荣雪指出,整体来看,供需两端齐发力是本次政治局会议传递的重要方向。
房地产市场供求关系发生重大变化
中央政治局会议指出,适应我国房地产市场供求关系发生重大变化的新形势,适时调整优化房地产政策。
易居研究院研究总监严跃进指出,“我国房地产市场供求关系发生重大变化”这句话最早在7月14日国务院新闻发布会有过相关表述。中国人民银行货币政策司司长邹澜表示,考虑到我国房地产市场供求关系已经发生深刻变化,过去在市场长期过热阶段陆续出台的政策存在边际优化空间,金融部门将积极配合有关部门加强政策研究,因城施策提高政策精准度。此次政治局会议再次提及,是此次会议关于房地产定调的最核心话语。
中指研究院市场研究总监陈文静指出,此次会议明确当前我国房地产市场的供求关系发生了重大变化,2022年我国总人口出现首次下降,城镇化进程放缓,人均住房面积明显提升,户均接近1.1套住房,居民基本住房需求已得到满足,房地产市场已经进入新房见顶后的回落阶段。
同时,广东住房政策研究中心首席研究员李宇嘉提到,目前,房地产供需、居民预期和行为、开发商的行为等都已发生了彻底的改变。突出表现在,居民按揭买房的积极性下降,对未来市场预期发生改变,持有房产的意愿下降(二手房挂牌量急剧攀升),房屋的流通速度明显下降,银行按揭贷款余额首次减少,开发商大规模储备地块的时代结束等等,这都是过去没有的现象,而且是趋势性的现象,预示着房地产行业和市场的重大变化。因此,我们的管理政策也要发生根本性的改变,即从防过热转到防过冷,关注房价的大幅波动,从增量转到存量,从“有没有”转向“好不好”来满足居民需求。
如何“适时调整优化房地产政策”
陈文静指出,在新的发展阶段,本次会议强调“适时调整优化房地产政策,因城施策用好政策工具箱”,房地产政策的优化仍将以因城施策的方式推进,整体力度有望加大。
植信投资研究院资深研究员马泓指出,相较于4月中央政治局会议内容,下半年住房政策在需求端有望加大支持力度,部分符合条件的一线和重点二线城市可能适度取消限制性购房政策,此前已经有若干城市调整了部分片区的限购、限贷、限售政策,未来可能会有更多城市加入,以激活购房需求。
同时,陈文静提到,本次会议通稿整体基调更加积极。当前房地产市场调整压力较大,多地新房、二手房价格均处于下跌通道,投资需求已明显减少,在当前的市场背景下,更好地支持刚需和改善需求仍是政策方向。
中央政治局会议指出,因城施策用好政策工具箱,更好满足居民刚性和改善性住房需求,促进房地产市场平稳健康发展。
马泓提到,与4月的政治局会议相比,政策延续了坚持促进房地产市场平稳健康发展的长期目标。同时,突出因城施策用好政策工具箱。当前我国房地产市场分化特征明显,一线和重点二线城市房地产销售、投资等重要指标运行相对平稳,占比较高;但三四线城市房地产市场相对低迷,政策要加以区分。此外,继续支持“刚需和改善性住房需求”。
李宇嘉认为,基于二季度以来商品房市场下滑明显,企稳态势不足的情况,基于托底的需要,下半年或会在热点城市优化限购政策执行范围,优化“认房又认贷”,降低按揭利率等方面,继续进行因城施策的优化,热点城市外围区域可能松绑限购,非热点城市可能调整“认房又认贷”到“认房不认贷”。但要注意的是,需求端的政策仅限于托底,国家并不希望看到刺激的场景。而且,这类政策的效果并不大。因为,居民买多套房(松绑限购)和多贷款(认房不认贷)的预期明显减弱,且其收入水平、就业预期也不支持买多套房和多贷款。很典型的是,深圳取消了二手房参考价,并未带来居民多贷款买房,反而是更多房源低于参考价成交。
防风险仍是今年房地产工作的主基调
中央政治局会议指出,要切实防范化解重点领域风险。
李宇嘉指出,会议仍将防风险放在第一位,这与去年底中央经济工作会议的定调一致。从近期房地产的走势来看,开发商层面的风险依旧突出、保交楼不及预期、房地产价格下跌的压力加大,二手房价格同比自2022年2月以来连续17个月同比下跌,且跌幅连续4个月收窄后再次扩大等。因此,防范供给端冲击和需求端转弱导致行业失速、价格快速下跌,并引发预期滑坡并导致一系列的风险,依旧是下半年的主要工作。
同时,中央政治局会议指出,要有效防范化解地方债务风险,制定实施一揽子化债方案。要加强金融监管,稳步推动高风险中小金融机构改革化险。
马泓指出,目前房企偿债压力不容忽视,年内“保交楼”专项借款可能存在一定资金缺口,这对房地产投资形成明显拖累。同时,房企银行贷款利率高于其投资回报率,导致过去两年多时间内房企盈利大幅度收缩、甚至部分上市房企出现亏损,也是导致银行业房企不良贷款产生的重要原因。预计下半年将加大住房金融供给侧支持力度,加快推进支持房地产“金融十六条”及“三支箭”政策落地,有效化解房企金融风险。
城中村改造是房地产发展的重要任务之一
中央政治局会议指出,要加大保障性住房建设和供给,积极推动城中村改造和 " 平急两用 " 公共基础设施建设,盘活改造各类闲置房产。
李宇嘉指出,未来房地产政策导向是如何推进供给侧改革来满足和释放需求,比如满足新市民、年轻人先租后买的需求;如何盘活存量提高供应效率并匹配需求,包括城中村改造、老旧小区改造、县域镇域房屋改造,解决发展不配合、不充分的问题;以及如何打造好房子、好小区、好社区,提高居民美好人居。
关荣雪指出,继今年4月份政治局会议后,本次会议再次提出了积极推动城中村改造和“平急两用”公共基础设施建设,同时7月21日,国常会也发声支持积极稳步推进超大特大城市城中村改造,这将意味着城中村改造将成为接下来房地产发展的重要任务之一,同时也凸显出城中村改造工作也是促进保障性住房建设工作的重要一环。
同时,58安居客研究院院长张波认为,多渠道开拓保障性租赁房源,多举措拉动社会投资来共同建设保障性住房等政策支持力度,会进一步增强。
来源:澎湃新闻
声明:本文由入驻焦点开放平台的作者撰写,除焦点官方账号外,观点仅代表作者本人,不代表焦点立场。
