房地产市场的政策底已确认
扫描到手机,新闻随时看
扫一扫,用手机看文章
更加方便分享给朋友
房地产市场的企稳预期正在全面夯实。本文复盘了2026 年春节假期结束以来房地产政策和市场变动情况。
先是上海放松限购,紧接着中央政治局会议明确着力推动高质量发展,从中央顶层设计到地方因城施策,稳经济、稳地产的政策主线清晰且坚定,为房地产发展新模式搭建框架,精准契合市场期待,为2026年经济“质的有效提升和量的合理增长”注入信心。当前政策底已现,预计市场底有望迎来确认。
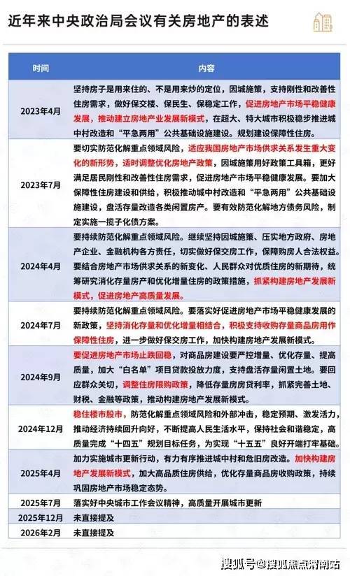
2026年是“十五五”开局之年,2月27日,中央政治局会议召开,讨论“十五五”规划纲要草案和政府工作报告。对于房地产行业而言,此次会议未直接提及“房地产”,至此,中央政治局会议已连续两次未明确提及“房地产”。
不过,会议指出认真落实党的二十届四中全会和中央经济工作会议部署。2025年10月,二十届四中全会审议通过了“十五五”规划,其公报中首次直接出现了“房地产”相关表述。在“保障和改善民生”框架中,提出推进房地产高质量发展。12月中央经济工作会议明确坚持守牢底线,积极稳妥化解重点领域风险。着力稳定房地产市场,因城施策控增量、去库存、优供给,鼓励收购存量商品房重点用于保障性住房等。
此次政治局会议提出“持续扩大内需、优化供给,做优增量、盘活存量”。这一要求精准契合当前房地产市场的发展阶段,与中央经济会议提出的“控增量、去库存、优供给”一脉相承。结合中央城市工作会议对城市发展正从大规模增量扩张阶段转向存量提质增效为主的阶段的定调,城市更新和“好房子”建设将成为政策的两大重要抓手,通过“好房子、好小区、好社区、好城区”为核心的城市更新行动,既能盘活存量资产交易,又能联动人口发展释放合理住房需求,实现房地产市场新的供求关系动态平衡。
会议明确要继续实施更加积极的财政政策和适度宽松的货币政策,强化改革举措与宏观政策协同。这一表述与2025年12月中央经济工作会议一脉相承,适度宽松的货币政策意味着房地产金融支持力度持续改善。结合住建部“发挥好房地产融资‘白名单’制度作用”的要求,优质房企的合理融资需求将得到进一步保障,重点用于项目交付与“好房子”建设。对于购房者而言,货币政策宽松将带动房贷利率维持低位,叠加各地因城施策优化购房政策,刚性与改善性住房需求的释放将获得有力支撑。
会议强调的持续防范化解重点领域风险,再次明确了房地产行业 “稳” 字当头的核心底线。2025年底的中央经济工作会议,就把“积极稳妥化解重点领域风险”作为全年八大核心任务之一,其中更是明确提出“着力稳定房地产市场”。此次政治局会议的表述,意味着房地产领域的风险化解工作,将保持政策的连续性和稳定性,不会松劲、更不会转向。
会议明确的推动新型城镇化和区域协调发展,给行业划定了中长期的发展格局与需求走向。中长期来看,新型城镇化依然是中国住房需求最核心的支撑力,未来,市场份额将进一步向长三角、粤港澳、京津冀、成渝等核心城市群,以及核心都市圈的重点城市集中,城市分化、板块分化的趋势还将持续深化。
2026年是房地产行业发展新模式落地见效的关键一年,构建房地产发展新模式,是国民经济平稳运行的重要支撑。政策将持续深化“稳市场、提品质、防风险”导向,城市更新与“好房子”建设成为两大核心发力点,推动行业加速进入止跌回稳的新周期。
春节假期开工以来,广东、江苏、山东、浙江、湖北、福建、湖南、安徽等省份,以及苏州、成都、武汉、合肥、南京等重点城市召开的“新春第一会”,成为观察发展风向的重要窗口,尤其是站在“十五五”开局,更具有风向标的意义。多数城市“新春第一会”聚焦科技创新、战略落地、产业升级、民营经济等领域展开部署。
相比去年,部分城市明确支持推动房地产企稳回升,而今年只有湖北省在强化内需中提到了“优化房地产投资”和民生改善中提到“解决好就业、教育、医疗、养老、住房等群众急难愁盼问题。”更多省份并未明确提及“房地产”。与房地产相关的内容,内蒙古在新春第一会提到了要积极推动城乡区域协调发展,增强发展的整体性和协同性,南京也在全要素赋能企业发展中明确进一步优化用地、融资等要素供给。
实际上,自2025年12月中央政治局会议以来,房地产的相关表述正在弱化,一方面行业止跌回稳的基础已经筑牢,另一方面也验证了房地产以融入经济发展的整体统筹中,房地产的政策底已确认,“稳楼市”将更多从经济、城市发展和行业发展新模式等方面入手。
从地方政策来看,上海放松限购,非沪籍购房门槛“史诗级”松绑,一线城市的限购政策只留下了“最后的尊严”。作为风向标城市,上海限购松绑向市场释放“稳楼市”的信号,对稳定全国楼市预期有非常积极的作用。
过去几年,百城每年出台行政调控的相关政策百余条,政策已经是应出尽出。目前还剩上海、北京和深圳有一些限制性政策,但是这已经不重要了。地方政策已进入精准滴灌模式,比如淮安出台楼市新政五条,精准覆盖不同购房群体,补贴力度梯度分明,多孩家庭最高补贴6%。佛山从规划、设计、建造、服务四个维度重新定义“佛山好房子”标准,新出让住宅项目的套内阳台“折半”计容面积上限由套内建筑面积的18%提高至20%,公积金贷款可上浮。未来,“好房子”政策才是中国房地产未来十年、二十年,最应该关注的产业政策。
2026年以来各类购房补贴、好房子政策发布会的频次显著提升,不过行业内期盼的一步到位的需求端刺激政策出台的概率较低,政策将聚焦城市更新专项规划编制与“好房子”标准落地。随着各类市场企稳要素的不断积累,2026年新房成交有望向回稳的目标加快前行。
与上海放松限购不同的是,香港则对高端市场精准“加辣”,针对成交价1亿港元以上的住宅,印花税率从 4.25%调高至 6.5%。以一套1.1亿港元的豪宅为例,新政后要多交约247万港元的税。
过去一年,香港楼市经历了从全面取消“辣招”到显著回暖的过程,2025年整体呈现“价量齐升”态势,住宅成交量创四年新高,尤其过亿豪宅成交活跃。不过,香港过亿豪宅占比较小,政策将影响约0.3%的住宅物业交易,估计每年可增加约10亿港元收入。政策背后本质上是为了防止高端市场产生过热泡沫。
市场对于香港楼市2026年走势普遍持乐观态度,不少机构也调整对香港楼市的预期。
摩根大通近日将2026年香港房价升幅预测由原先的5%至7%大幅上调至10%至15%,并预期2027年房价将进一步上升约5%。该行认为,香港地产行业已由“复苏初期”迈入“扩张期”。高盛则上调今年香港房价的预测,将涨幅预测由5%调高至12%。高盛认为,香港租金强劲增长,加上按揭利率下降,或令更多人“转租为买”。而自2024财年初撤销楼市辣招后,交易成本降低,也可能刺激投资需求。
2月25日,广州单价“地王”再现,同日上海发布了2026年第二批拟出让宅地清单,虽然仅长宁区1宗组合地块,但位于中山公园板块供应稀缺区域,该地块的出让预计将极大改善区域新房供应,特别是住宅新规后改善类产品的竞争力,预计将会带来一定市场热度。
此外,深圳也将加速释放前海、宝中等核心区域地块,同时辅以光明等高成长期区域及罗湖稀缺地块,向市场传递积极信号。
广州高价地入市与上海、深圳核心区域稀缺板块供地本质上的逻辑一致,即通过高品质地块入市,以高流动性、强稀缺性的优质资产,形成市场价值锚点,推动流动性回暖,修复各方预期。
复盘节后首周的楼市大事件,一条贯穿始终的主线逐渐清晰:2026 年作为“十五五”开局之年,房地产行业将进入预期企稳的关键阶段。
来源:中房网

声明:本文由入驻焦点开放平台的作者撰写,除焦点官方账号外,观点仅代表作者本人,不代表焦点立场。
