渭南楼市一周数据回顾 楼市迎“历史级”提振政策
扫描到手机,新闻随时看
扫一扫,用手机看文章
更加方便分享给朋友
搜狐焦点渭南楼市一周播报,网罗渭南楼市较新动态,关注全面楼盘信息,惊爆楼市最全优惠。渭南楼市一周重点数据回顾,根据渭南信息公示网显示,渭南楼市上周网上签约套数29套,签约面积3645.46㎡,其中住宅套数26套,住宅面积3377.5㎡;商用套数为0;其他套数3套,其他面积267.96㎡。

一、渭南楼市上周(2024年5月13日-5月19日)新房市场成交信息
渭南楼市一周重点数据回顾,根据渭南信息公示网显示,渭南楼市上周网上签约套数29套,签约面积3645.46㎡,其中住宅套数26套,住宅面积3377.5㎡;商用套数为0;其他套数3套,其他面积267.96㎡。

环比上周,总成交下跌23套,其中签约面积下跌3619.12㎡;住宅下跌20套,住宅面积下跌2601㎡;商用套数下跌5套,商用面积下跌1146.06㎡;其他套数上涨3套,其他面积上涨127.94㎡。
二、渭南楼市上周(2024年5月13日-5月19日)二手房市场交易统计
2024年5月13日-5月19日,渭南楼市二手房市场网上签约套数90套,签约面积10164.05㎡;其中住宅套数77套,住宅面积8108.6㎡;商用套数为0;其他套数为13套,其他面积2055.45㎡。

环比上周,渭南楼市二手房总成交下跌8套,其中签约面积下跌996.6㎡;其中住宅下跌5套,住宅面积下跌1395.68㎡;商用套数下跌1套,商用面积下跌293.8㎡;其他套数下跌2套,其他面积上涨692.88㎡。
三、楼市迎“历史级”提振政策
5月17日,可谓是2024年各类楼市政策发布最密集的一天,
先来看《关于调整个人住房贷款最低首付款比例政策的通知》,这一通知明确,对于贷款购买商品住房的居民家庭,首套住房商业性个人住房贷款最低首付款比例调整为不低于15%,二套住房商业性个人住房贷款最低首付款比例调整为不低于25%。
其次,《关于调整商业性个人住房贷款利率政策的通知》明确,取消全国层面首套住房和二套住房商业性个人住房贷款利率政策下限。
公积金方面,5月18日起,下调个人住房公积金贷款利率0.25个百分点。《关于下调个人住房公积金贷款利率的通知》指出,5年以下(含5年)和5年以上首套个人住房公积金贷款利率分别调整为2.35%和2.85%,5年以下(含5年)和5年以上第二套个人住房公积金贷款利率分别调整为不低于2.775%和3.325%。
业内人士认为,政策会持续产生影响,对于本周的市场交易、下周的地产股、今年全年的楼市行情、购房者市场信心的提振、房企资金状况的全面改善等都具有积极的作用,充分体现国家对于房地产市场的重视和支持,也充分体现购房市场向好发展的基础正持续增加。
扫描下方二维码了解渭南楼市各大楼盘信息。另外,也可以直接拨打0913-2074369/13335353317,联系搜狐焦点渭南站购房者专家,了解渭南楼市概况。

四、渭南楼市上周(2024年5月13日-5月19日)热门楼盘
五、渭南楼市上周(2024年5月13日-5月19日)预售证公示信息
渭南楼市上周(2024年5月13日-5月19日),暂无预售证公示信息,以下是近期公示信息。

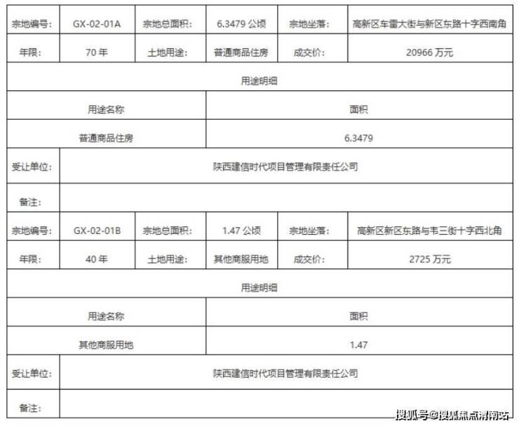
六、渭南楼市上周土地挂牌出让信息
渭南楼市(2024年5月13日-5月19日)期间,渭南高新区约117亩住宅商业用地挂牌出让成交公示。搜狐焦点渭南站统计,根据相关公示,渭南高新区约117亩住宅商业用地挂牌成交,以下是详细信息。
七、渭南一周热点资讯
1、国际典范大师执笔 渭南标杆楼盘凭硬实力火出圈 Ⅱ(点击链接查看详细信息)
在渭南大多数购房者看来,买房是一辈子的事情,社区的每一处细节,房间的每一寸空间,都是老百姓享受生活的幸福延伸。在这样的情况下,中创·天悦一次又一次的热销,就证明了房企需长期坚守匠心精工理念的重要性。
2、防火防患于未然丨广青地产开展消防安全应急演练(点击链接查看详细信息)
5月17日上午,广青地产公司邀请专业消防人员对在场所有人员进行了消防知识培训,加强员工消防安全意识,提升自我防护。
3、买房千万别当“冤大头” 渭南这家楼盘公摊几乎为0(点击链接查看详细信息)
小则四五万,多则小十万,渭南很多购房者花费掉数年的积蓄购房,实则有很多钱都是白白“扔”给了公摊。对于购房者来说,买房已经是掏空积蓄,还要多花钱在公摊面积上,很不甘心!对于此现象,高新·学府壹号有话要说。
4、买房什么才是核心关键 渭南吾悦旁这家准现房楼盘给你答案(击链接查看详细信息)
准现房最大的特点就是“看得见、摸得着”。房屋主体已基本完工,房型、采光、楼间距等重要因素一目了然,而非因一纸规划而盲目做判断。通达·丽景沄上准现房即将交付,1#、2#、3#、4#楼主体已完成,4#楼窗户已部分安装。工期稳健进行,交付指日可待。
5、5月18日起 下调个人住房公积金贷款利率 首套5年期以上2.85(点击链接查看详细信息)
中国人民银行决定,自2024年5月18日起,下调个人住房公积金贷款利率0.25个百分点,5年以下(含5年)和5年以上首套个人住房公积金贷款利率分别调整为2.35%和2.85%,5年以下(含5年)和5年以上第二套个人住房公积金贷款利率分别调整为不低于2.775%和3.325%。
点击查看其他月份数据:https://weinan.focus.cn/zixun/shuju/
声明:本文由入驻焦点开放平台的作者撰写,除焦点官方账号外,观点仅代表作者本人,不代表焦点立场。
