渭南楼市一周数据 保交房有力推进 全国已交付285万套
扫描到手机,新闻随时看
扫一扫,用手机看文章
更加方便分享给朋友
搜狐焦点渭南楼市一周播报,网罗渭南楼市较新动态,关注全面楼盘信息,惊爆楼市最全优惠。渭南楼市一周重点数据回顾,根据渭南信息公示网显示,渭南楼市上周网上签约套数211套,签约面积24527.09㎡,其中住宅套数195套,住宅面积22792.92㎡;商用套数1套;其他套数为15套。

一、渭南楼市上周(2024年11月11日-11月17日)新房市场成交信息
渭南楼市一周重点数据回顾,根据渭南信息公示网显示,渭南楼市上周网上签约套数113套,签约面积138938.15㎡,其中住宅套数108套,住宅面积13215.31㎡;商用套数为1套,面积为63.24㎡;其他套数为4套,面积为659.60㎡。

环比上周,总成交上涨56套,其中签约面积上涨131537.6㎡;住宅上涨56套,其中面积上涨6484.85㎡;商用套数下跌1套,商用面积下跌2套,下跌面积79.35㎡;其他数上涨2套,其他套数面积上涨488㎡。
二、渭南楼市上周(2024年11月11日-11月17日)二手房市场交易统计
渭南楼市二手房市场网上签约套数98套,签约面积10588.94㎡;其中住宅套87套,住宅面积9577.61㎡;商用套数为0;其他套数为11套,其他面积为1011.33㎡。

环比上周,渭南楼市二手房总成交下跌3套,签约面积下跌10632.91㎡;其中住宅上涨9套,住宅面积上涨459.09㎡;商用套数持平0套;其他套数下跌12套,其他面积下跌10822㎡。
三、住房城乡建设部:保交房有力推进 全国已交付285万套
全国保交房工作推进有力,截至11月13日,全国已交付285万套。
住房城乡建设部表示,为了更好地完成保交房任务,各地因城施策、创新举措,坚持高位统筹,通过加强政府调度、督促企业“瘦身自救”、激励银行融资、加大司法支持、分类处置等措施,层层压实责任,加快推进保交房。经过各地各部门的持续推进,297个地级及以上城市均已建立房地产融资协调机制。在协调机制推动下,银行不断优化房地产开发贷款管理流程,创新信贷融资方式,助力更多房地产项目解决融资难题。截至10月31日,“白名单”项目贷款审批通过金额超3万亿元。

四、渭南楼市上周(2024年11月11日-11月17日)热门楼盘

五、渭南楼市上周(2024年11月11日-11月17日)预售证公示信息
渭南楼市上周(2024年11月11日-11月17日),渭南万科城项目(地块1)S6#、S7#、S8#住宅楼取得预售许可证,以下是近期公示信息。

六、渭南楼市上周土地挂牌出让信息(2024年11月11日-11月17日)
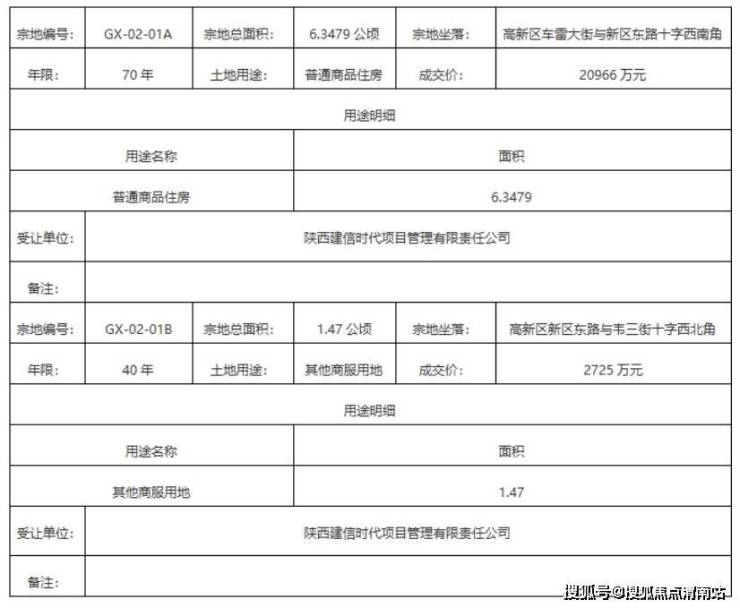
渭南楼市(2024年11月11日-11月17日)期间,暂无土地挂牌出让信息,以下是近期土拍信息展示。
七、渭南一周热点资讯
1、南向近11米面宽!约138㎡一梯一户纯板小高层(点击查看详情)
购房时,户型必定是绝大部分渭南人较为关注的因素,人们对房子的需求已经从满足居住功能,开始转向对生活品质的追求,户型方面,不仅是居住面积的增加,更是要求空间的合理布局,一切为了居住舒适度。
在产品日渐趋于模式化的当下,如何创造出更加全面的居住空间,成为一道鲜有突破的“难题”。大家都知道,广青东府全盘一梯一户实景现房,即买即办证,尤其是打造的约138㎡三室两厅两卫户型,相对于市面上同等面积段的户型,几乎面面俱到。
2、吾悦广场对面准现房——渭南开启都荟生活新篇章(点击查看详情)
在渭南这座活力四溢的城市里,有一种生活格外令人憧憬,那便是定居于渭南吾悦广场附近,纵情畅享都荟生活的绚丽多彩与便捷舒适。
当下,随着城市的不断拓展,吾悦商圈周边的房屋宛如“稀世珍宝”般难得,更不必说通达·丽景沄上这样的准现房了……
点击查看其他月份数据:https://weinan.focus.cn/zixun/shuju/

声明:本文由入驻焦点开放平台的作者撰写,除焦点官方账号外,观点仅代表作者本人,不代表焦点立场。
