渭南楼市一周数据回顾 以旧换新持续火热 渭南会否跟进?
扫描到手机,新闻随时看
扫一扫,用手机看文章
更加方便分享给朋友
搜狐焦点渭南楼市一周播报,网罗渭南楼市较新动态,关注全面楼盘信息,惊爆楼市最全优惠。渭南楼市一周重点数据回顾,根据渭南信息公示网显示,渭南楼市上周网上签约套数42套,签约面积6951.09㎡,其中住宅套数34套,住宅面积4453.52㎡;商用套数为2套,商用面积为770.5㎡;其他套数6套,其他面积1727.07㎡。

一、渭南楼市上周(2024年6月24日-6月30日)新房市场成交信息
渭南楼市一周重点数据回顾,根据渭南信息公示网显示,渭南楼市上周网上签约套数42套,签约面积6951.09㎡,其中住宅套数34套,住宅面积4453.52㎡;商用套数为2套,商用面积为770.5㎡;其他套数6套,其他面积1727.07㎡。

环比上周,总成交上涨11套,其中签约面积上涨3846.07㎡;住宅上涨14套,住宅面积上涨1890.6㎡;商用套下跌8套,商用面积上涨517.59㎡;其他套数上涨5套,其他面积上涨1440.88㎡。
二、渭南楼市上周(2024年6月24日-6月30日)二手房市场交易统计
2024年6月24日-6月30日,渭南楼市二手房市场网上签约套数73套,签约面积7866㎡;其中住宅套数67套,住宅面积7288.52㎡;商用套数为0;其他套数为6套,其他面积7288.52㎡。

环比上周,渭南楼市二手房总成交下跌3套,其中签约面积下跌472,.09㎡;其中住宅下跌5套,住宅面积下跌671.89㎡;商用套数持平为0;其他套数上涨2套,其他面积上涨6910.84㎡。
三、以旧换新持续火热 渭南会否跟进?
近期以来,“以旧换新”成为目前各地楼市促进置换需求的一把利器。据中指研究院监测,截至6月23日,全国已有超85城表态支持住房“以旧换新”。随着更多城市参与“以旧换新”,新房、二手房市场联动或更加顺畅,更有利于推动已建成的存量商品房去库存。
从目前来看,无论是“卖一买一”还是“以旧换新”,目前置换的痛点在于需要多长时间成功出售旧房。只有多管齐下才能让“以旧换新”产生激活市场的鲇鱼效应。
那么为难会否跟进?这也是很多购房者包括业内人士关注的重点。根据以往的经验,渭南楼市的大部分政策都是跟随西安进行,目前西安方向还没有切实可行的政策依据。此外,结合渭南楼市的体量而言,以旧换新政策在渭南执行的可能,预计要打上一个问号?让我们持续跟进。
扫描下方二维码了解渭南楼市各大楼盘信息。另外,也可以直接拨打0913-2074369/13335353317,联系搜狐焦点渭南站购房者专家,了解渭南楼市概况。

四、渭南楼市上周(2024年6月24日-6月30日)热门楼盘

五、渭南楼市上周(2024年6月24日-6月30日)预售证公示信息
渭南楼市上周(2024年6月24日-6月30日),中创·天悦8#楼获得预售证,合计70套房源;中海学府里S1、S2两栋商业共计各7套商铺共计14套,以下是近期公示信息。

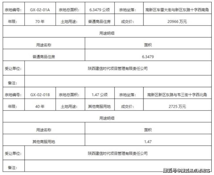
六、渭南楼市上周土地挂牌出让信息(2024年6月24日-6月30日)
渭南楼市(2024年6月24日-6月30日)期间,暂无土地挂牌出让信息,以下是近期土拍信息展示。
七、渭南一周热点资讯
1、中创·天悦6月家书 | 夏意渐浓时 家境正盎然(点击链接查看详细信息)
中创·天悦6月份工程播报。
2、光合宸院交房 不止2590户这么简单(点击链接查看详细信息)
据悉,整个项目目前30-150㎡社区全能商铺正火热销售中,小面积、低总价、业态全都是其显著特点。
3、准现房即将交付+渭南城芯生活圈 这才是“全方位无死角”好房(点击链接查看详细信息)
为什么力推准现房?准现房已经基本建成,可以对规划格局、建筑立面、户型效果等情况实地考量。等待较短时间就可收房,因此,准现房更有安全感。其次,准现房在销售阶段,周边的绿化、交通、商业体等日常必不可少的公共资源配套已相对完整,让购房者对未来的生活环境有一个周全的考量。综上所述,小编力推渭南吾悦广场东邻即将交付的准现房楼盘——通达·丽景沄上。
4、一部电梯N户人坐 出行效率太低 渭南这些板式楼盘提高出行节奏(击链接查看详细信息)
在渭南就没有居住密度没有那么高的板式设计的楼盘吗?当然有,听小编给你娓娓道来……
5、“实在不想迟到了,一梯一户该多好!”渭南一小姐姐快要崩溃(点击链接查看详细信息)
快节奏的生活时代,人口也越来越密集,伴随而来的是住宅越盖越高,梯比数越来越小。出行不便、居住密度大等烦恼让很多渭南高层业主感到头疼。层高低、梯比大、密度低的纯板楼似乎成了一种奢侈的期望。
点击查看其他月份数据:https://weinan.focus.cn/zixun/shuju/
声明:本文由入驻焦点开放平台的作者撰写,除焦点官方账号外,观点仅代表作者本人,不代表焦点立场。
