渭南楼市一周数据 陕西出台21条措施促房地产市场发展
扫描到手机,新闻随时看
扫一扫,用手机看文章
更加方便分享给朋友
搜狐焦点渭南楼市一周播报,网罗渭南楼市较新动态,关注全面楼盘信息,惊爆楼市最全优惠。渭南楼市一周重点数据回顾,根据渭南信息公示网显示,渭南楼市上周网上签约套数134套,签约面积28681.92㎡,其中住宅套数102套,住宅面积12323.9㎡;商用套数1套;其他套数为31套。

一、渭南楼市上周(2024年10月28日-11月3日)新房市场成交信息
渭南楼市一周重点数据回顾,根据渭南信息公示网显示,渭南楼市上周网上签约套数39套,签约面积4300.74㎡,其中住宅套数30套,住宅面积3829.01㎡;商用套数为4套,面积为179.64㎡ ;其他套数为5套,面积为292.09㎡。

环比上周,总成交下跌13套,其中签约面积下跌633.3㎡;住宅下跌5套,其中面积下跌278.95㎡;商用套数下跌1套,商用面积下跌179.64㎡套;其他数下跌4套,其他套数面积174.71㎡。
二、渭南楼市上周(2024年10月28日-11月3日)二手房市场交易统计
渭南楼市二手房市场网上签约套数101套,签约面积10788.46㎡;其中住宅套数89套,住宅面积9931.77㎡;商用套数为0;其他套数为12套,其他面积为856.69㎡。

环比上周,渭南楼市二手房总成交上涨7套,其中签约面积上涨14226.02㎡;其中住宅下跌12套,住宅面积下跌1157.93㎡;商用套数上涨1套,商用面积上涨64.35㎡;其他套数上涨18套,其他面积上涨15319.6㎡。
三、陕西出台21条措施促房地产市场发展
10月30日,陕西省住房和城乡建设厅网站发布了陕西省住房和城乡建设厅等7部门,关于印发《进一步促进房地产市场平稳健康发展的若干措施》的通知,从6个方面提出21条具体措施,促进房地产市场止跌回稳,加快构建房地产发展新模式,大力推动房地产市场高质量发展。


四、渭南楼市上周(2024年10月28日-11月3日)热门楼盘

五、渭南楼市上周(2024年10月28日-11月3日)预售证公示信息
渭南楼市上周(2024年10月28日-11月3日),渭南汇邦·沋河东郡项目15#住宅楼取得预售许可证,以下是近期公示信息。

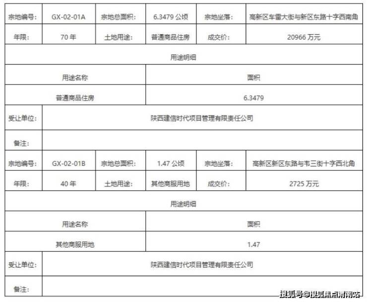
六、渭南楼市上周土地挂牌出让信息(2024年10月28日-11月3日)
渭南楼市(2024年10月28日-11月3日)期间,暂无土地挂牌出让信息,以下是近期土拍信息展示。
七、渭南一周热点资讯
1、今年买年底交 渭南城芯准现房 卷出品质新高度(点击查看详情)
历经了大环境的跌宕起伏,以渭南当代人居视角观察楼市,准现房更能带来一份安心与保障。眼见为实的品质才符合购房者的心中的期许。城芯的通达·丽景沄上已进入交付倒计时,实景可见赢得很多购房者的青睐。
2、选择渭南实景现房 才是幸福的具象化(点击查看详情)
对于家的定义,远不只是一个落脚的地方,它更应该是集舒适、幸福、温暖于一身的理想居所。这一次,关于广青东府的美好生活,由业主家人来诉说,在他们的娓娓道来中,读懂生活中每一处的心动瞬间。
3.“银十”落幕 渭南这些楼盘关注度依然未减(点击查看详情)
随着十月的结束,房地产市场传统的“银十”销售火爆期也随之落幕。那么如今,渭南哪些楼盘关注度一直不减呢?
4.渭南楼市回暖 这些热销楼盘值得关注(点击查看详情)
渭南楼市回暖!近期,在中央及各地政策加持下,渭南楼市“银十”成色十足,部门新房楼盘到访量、成交量逐步上涨,数据远超9月。
点击查看其他月份数据:https://weinan.focus.cn/zixun/shuju/

声明:本文由入驻焦点开放平台的作者撰写,除焦点官方账号外,观点仅代表作者本人,不代表焦点立场。
