渭南楼市一周数据回顾 端午假期楼市迎热潮
扫描到手机,新闻随时看
扫一扫,用手机看文章
更加方便分享给朋友
搜狐焦点渭南楼市一周播报,网罗渭南楼市较新动态,关注全面楼盘信息,惊爆楼市最全优惠。渭南楼市一周重点数据回顾,根据渭南信息公示网显示,渭南楼市上周网上签约套数15套,签约面积1834.91㎡,其中住宅套数13套,住宅面积1429.4㎡;商用套数为2套,商用面积为405.51㎡;其他套数0。

一、渭南楼市上周(2024年6月3日-6月9日)新房市场成交信息
渭南楼市一周重点数据回顾,根据渭南信息公示网显示,渭南楼市上周网上签约套数15套,签约面积1834.91㎡,其中住宅套数13套,住宅面积1429.4㎡;商用套数为2套,商用面积为405.51㎡;其他套数0。

环比上周,总成交下跌34套,其中签约面积下跌2408.76㎡;住宅下跌17套,住宅面积下跌2061.51㎡;商用套数下跌17套,商用面积下跌347.25㎡;其他套数持平为0。
二、渭南楼市上周(2024年6月3日-6月9日)二手房市场交易统计
2024年6月3日-6月9日,渭南楼市二手房市场网上签约套数96套,签约面积10584.98㎡;其中住宅套数94套,住宅面积10439.06㎡;商用套数为0;其他套数为2套,其他面积145.92㎡。

环比上周,渭南楼市二手房总成交上涨22套,其中签约面积上涨2200.06㎡;其中住宅上涨22套,住宅面积上涨2249.46㎡;商用套数持平为0;其他套数持平2套,其他面积下跌49.4㎡。
三、端午假期楼市迎热潮
时值端午假期,渭南人迎来了上半年最后的小长假,趁着空隙看房,也成了很多人的选择。端午小长假期间,渭南热点楼盘到访量和销量持续上涨。
其中,以重点楼盘最为突出。高新前沿中创·天悦案场销售经理表示,小长假3天的的到访量是平日的3倍多,得益于项目准现房和6100左右的均价,这3天很多客户都是现场成交。
无独有偶,同一位置的光合宸院,也是5月27日2期刚刚交付,实景现房,再加上交房即办证的政策,也获得了很多购房者青睐。
除此之外,市中心通达·丽景沄上准现房6500的价格,也凭借优越的地段成交不断。传统热门楼盘当中,渭南万科城、中海学府里等楼盘也是大家关注的重点。
通过了解发现,渭南购房者近些年,容易把目光投向一些现房且性价比高超的楼盘,毕竟买房不易,稳定才是首先考虑的要素。这也就不难理解类似广青东府、富力城等楼盘受到热捧的情况了。
从实际情况看,在近期政策“组合拳”之下,楼市已经出现积极反馈。数据显示,2024年5月,全国65个重点城市整体新房找房热度环比上涨5%。同时,购房者信心也在持续走强,5月购房者信心指数为99.5,环比上涨5.3%。预计随着供需两侧同时发力,为房地产行业带来切实的资金支持和销售支持,房企销售将有所改善。
扫描下方二维码了解渭南楼市各大楼盘信息。另外,也可以直接拨打0913-2074369/13335353317,联系搜狐焦点渭南站购房者专家,了解渭南楼市概况。

四、渭南楼市上周(2024年6月3日-6月9日)热门楼盘
五、渭南楼市上周(2024年6月3日-6月9日)预售证公示信息
渭南楼市上周(2024年6月3日-6月9日),暂无预售证公示信息,以下是近期公示信息。

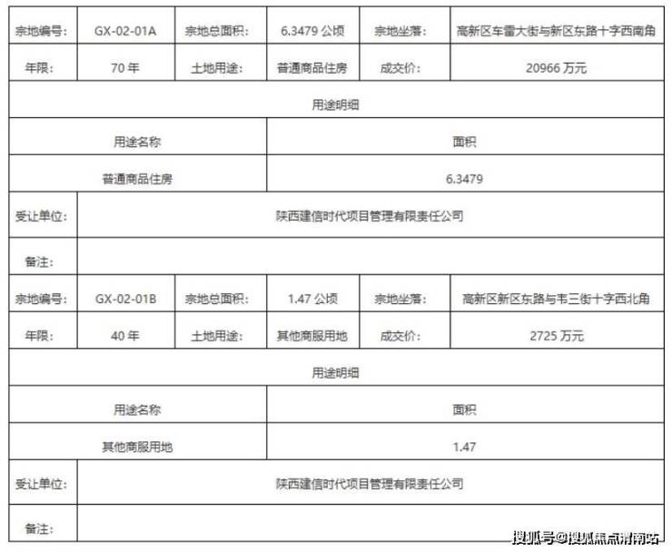
六、渭南楼市上周土地挂牌出让信息
渭南楼市(2024年6月3日-6月9日)期间,暂无土地挂牌出让信息,以下是近期土拍信息展示。
七、渭南一周热点资讯
1、藏不住的惊艳!从归家系统看奢宅的品质硬实力(点击链接查看详细信息)
中创·天悦人车分流设计,东西南北四大社区入口,其中西入口独立人行酒店式大堂前期为售楼处,后期将成为商业+礼仪性归家大堂,挑高空间尺度十足,大面屏落地玻璃,兼顾空间感和艺术调性。
2、在渭南买房 即买即住即办证的快乐 谁懂(点击链接查看详细信息)
泥沙俱下的时代,买房需要更多安全感。怎样买房才更安全?那就是一定要选现房!甚至有时候,现房还不能代表一切,现房现证,那才是购房的安全保证!广青东府,实力与魅力并存,纯板现房3室,首付7w起,即买即办证。
3、如何花小钱住渭南最好的地段 ?赶快来看看(点击链接查看详细信息)
通达·丽景沄上,价格远低于同区域均价,品质却不输于其他,5699元/㎡起,首付仅需几万元起,月供2000+即可拥有,还有机会直减8㎡。还送2万元车位优惠券。如此难遇的花小钱住绝好地段的机会,你不心动吗?
4、渭南首付10万起 品牌房企实景现房 绝美房源即买即办证(击链接查看详细信息)
从实际情况看,新洲凭借自身实力,将施工蓝图转化为优质工程,在渭南楼市打造出了一个响当当的社区,这展现出了一个本土名企应当具备的社会责任,也在当前环境下,为渭南楼市做出了样板。
5、渭南现房准现房有哪些楼盘?目前房价涨了还是跌了?(点击链接查看详细信息)
渭南现房准现房有哪些楼盘?目前房价涨了还是跌了?相信这些话题,都是咱们渭南购房者最为关注的,毕竟现房、准现房的优势还是挺大的,即不用担心烂尾,又不会耽搁结婚、孩子上学等问题,的确是一举两得。
点击查看其他月份数据:https://weinan.focus.cn/zixun/shuju/
声明:本文由入驻焦点开放平台的作者撰写,除焦点官方账号外,观点仅代表作者本人,不代表焦点立场。
