多地调控频加码,城市向三四线扩围
扫描到手机,新闻随时看
扫一扫,用手机看文章
更加方便分享给朋友
4月,中央强调坚持“房住不炒”定位不变,加强房地产市场调控,不断完善政策工具箱, 促进房地产市场平稳健康发展;住建部、发改委等部门联合发布《住房和城乡建设部等部门关于加强轻资产住房租赁企业监管的意见》,针对从事轻资产住房租赁企业,提出了七方面监管意见。地方层面,广州、合肥、宁波、东莞、南通等城市发布楼市收紧新政,涉及土拍、限购、限售、限贷等内容;北上广深等热点城市纷纷加强房地产租赁市场整改和监管措施。重点城市供地“两集中”政策发布以来,截至4月30日已有北京、广州、无锡等17城市发布排名前列批次集中供地时间,多城市调整土拍规则,本月长春、广州、重庆、无锡完成首次竞拍。
四月楼市政策精选
中央加强市场调控,不断完善政策工具箱,同时加大力度发展保障性租赁住房
因城施策,各地加码楼市调控,稳定市场预期
重点城市供地“两集中”,多地调整土拍规则,实施“一地一策”
中央加强市场调控,不断完善政策工具箱,同时加大力度发展保障性租赁住房
4月15日,在省部级干部建立现代财税金融体制专题研讨班座谈会上,韩正副总理强调,要坚持房子是用来住的、不是用来炒的定位,不把房地产作为短期刺激经济的手段,加强房地产市场调控,不断完善政策工具箱,促进房地产市场平稳健康发展。要加大政策支持力度,切实增加保障性租赁住房供给,解决好大城市住房突出问题。
4月9日,住房和城乡建设部副部长倪虹召开保障性租赁住房工作座谈会,要求各地要充分认识发展保障性租赁住房的重要意义,加大政策支持力度,增加土地、财税、金融等政策支持,切实增加保障性租赁住房供给,引导多主体投资、多渠道供给。
4月15日,住建部、发改委等部门联合发布《住房和城乡建设部等部门关于加强轻资产住房租赁企业监管的意见》,针对住房租赁市场发展中存在的突出问题,从加强从业管理、规范住房租赁经营行为、开展住房租赁资金监管、禁止套取使用住房租赁消费贷款、合理调控住房租金水平、妥善化解住房租赁矛盾纠纷、落实城市政府主体责任等7个方面进行了规定。
整体来看,一方面中央坚持“房住不炒”总基调不变,继续强调加强房地产调控,不断完善政策工具箱,保障房地产市场平稳健康发展。另一方面,发展租赁市场是解决大城市住房问题的重要方式。多部委联合发布租赁相关政策,《住房和城乡建设部等部门关于加强轻资产住房租赁企业监管的意见》的出台主要呈现以下三个特点:一是层级高、范围大,此次的政策高度上升到了部委的层级,覆盖面也更广。二是定位准。精准定位从事转租经营的轻资产住房租赁企业。三是强穿透。强化金融机构的贷款审核,在首尾两端发力,避免住房租赁企业单方面诱导承租人使用住房租赁消费贷款的情形。
各城市亦在不断完善租赁政策,加强对租赁房屋主体进行多方面的审核和监察,加大租赁市场秩序整顿力度,同时,提高用地供应计划中租赁住房占比和体量,增加租赁住房供给;政府设立专项资金支持补贴公共租赁住房工作等,促进租赁住房市场发展。租赁市场已经进入较快发展通道,在中央顶层设计不断完善下,各城市租赁政策也将进一步细化。
因城施策:各地加码楼市调控,稳定市场预期
4月,住建部约谈广州、合肥、宁波、东莞、南通5城负责人。副部长倪虹指出,要求充分认识房地产市场平稳健康发展的重要性,牢牢把握房子是用来住的、不是用来炒的定位,不将房地产作为短期刺激经济的手段,切实扛起城市主体责任,确保实现稳地价、稳房价、稳预期目标。
据统计,4月,有30余城出台调控新政,累计调控次数近百次,调控更加频繁,广州、合肥、南通、徐州、宁波等城市从扩大限购范围、增加住房用地和保障性住房的供应、加强住房贷款管理、加强住房租赁市场管控等方面加码,力促市场预期稳定。
表:2021年4月部分省市房地产政策一览

整体来看,4月初住建部约谈的5个城市,均为前期市场热度较高,房价涨幅或地价涨幅较高的城市。本次“约谈”叠加两个“切实”(切实提高政治站位、切实扛起城市主体责任),体现出中央调控态度的进一步严厉。从约谈内容上看,中央更加注重各地调控政策效果的评估,强调增强调控针对性、时效性,出台更加精准的政策确保房地产市场平稳运行。另外,本次约谈也为各城市未来调控指明了方向。如人口、土地与住房联动机制的完善,监督管理房市场价格和销售管理等方面,调控政策与人口落户、义务教育等的统筹协调等。当前,在因城施策指导下,各地密集出台调控新政,调控范围亦进一步向三四线城市扩围,政策内容更加细化。短期内,部分热点城市调控政策仍将继续加码,且政策更加精细,限定新房价格涨幅、发布热点区域或片区的二手房成交参考价等或将成为热点城市调控的重要内容。
“两集中”,多地调整土拍规则,实施“一地一策”
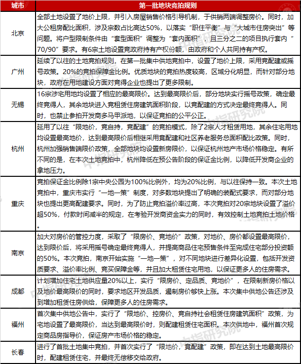
2021年2月重点城市供地“两集中”政策发布以来,已有多个城市发布排名前列批次集中供地时间,根据中指研究院整理统计,截至4月30日,已有17个城市公布住宅用地集中出让公告时间,其中排名前列批次出让公告时间集中于3、4月份,土地竞拍时间集中在4-5月,4月,长春、广州、重庆、无锡首批集中出让地块已集中竞拍完成;5月,杭州、北京、天津、南京、福州、深圳等城市将集中竞拍。另外,多数城市第二批次和第三批次公告时间在7月和10月。
从目前已披露的信息来看,各城市住宅用地计划供应面积与去年相比增长明显,尤其是排名前列批次住宅用地推出面积较多、占比较大。其中,苏州、北京、天津等城市排名前列批次住宅用地推出面积占2020年的比重超五成。另外,从地块分布来看,多数城市地块分布范围广,其中,广州、杭州、天津非核心区域占比较多,北京、长沙、沈阳核心区地块供应占比超五成。
表:部分供地“两集中”城市排名前列批次土地竞拍规则

来源:中指研究

声明:本文由入驻焦点开放平台的作者撰写,除焦点官方账号外,观点仅代表作者本人,不代表焦点立场。
